Visual Overview

Purpose: quick, reproducible exploration of the Kaggle Bronze mirrors to decide what the cleaning pipeline should do next.
Incoming variables:
Patent dataset schema:
- publication_number: The publication number of the patent.
- application_number: The application number corresponding to the patent.
- country_code: The code representing the country in which the patent was filed.
- title: The title of the patent in its localized form.
- abstract: A localized abstract describing the patent.
- publication_date: The date on which the patent was published.
- inventor: The inventor(s) of the patent.
- cpc_code: Cooperative Patent Classification code(s) associated with the patent.
Media dataset schema:
- Unnamed: 0: Index column (usually auto-generated).
- title: The title of the media article.
- date: The publication date of the article.
- author: The author(s) of the article.
- content: The main content of the article.
- domain: The domain of the website where the article was published.
- url: The URL of the article.
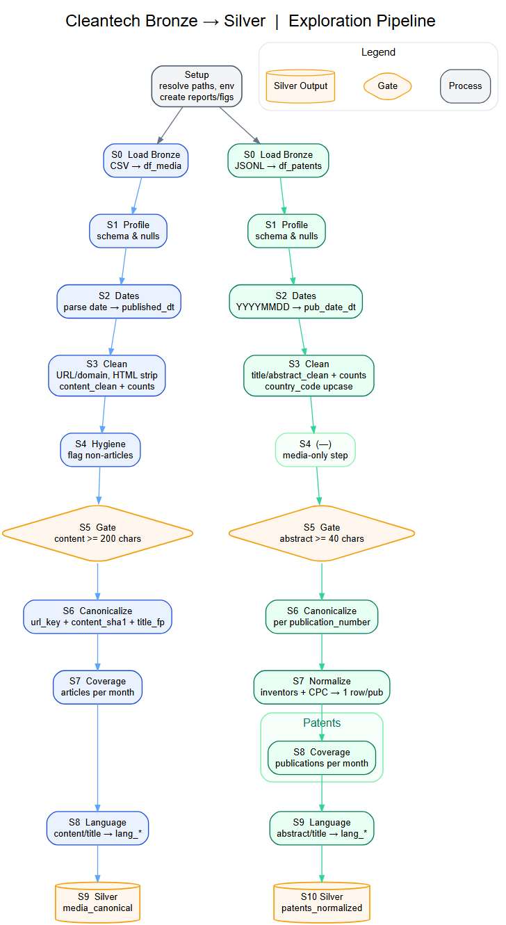
0) Setup & Path Resolution
Purpose
Establish a reproducible runtime environment, resolve project-relative paths independent of launch location, and create a standardized report directory layout.
Inputs
None.
Outputs / Artifacts
- Console dump of environment (Python, pandas) and resolved directories.
- Created
reports/exploration/ and reports/exploration/figs/ for downstream CSV/PNG artifacts.
Cleaning Objective
Maximize reproducibility and discoverability of artifacts produced by later steps.
Why data-driven
All subsequent modules persist their diagnostics (CSV, PNG) side-by-side in these folders, enabling quick review and CI diffs.
| Python |
|---|
| # --- Environment & imports ---
import os, sys, json, re, itertools, hashlib, urllib.parse, warnings, ast, html
from pathlib import Path
from typing import Optional, List, Any, Dict
from datetime import datetime
import numpy as np
import pandas as pd
import matplotlib.pyplot as plt
from IPython.display import display
warnings.filterwarnings("ignore", category=FutureWarning)
pd.options.display.max_colwidth = 140
pd.options.display.float_format = '{:,.2f}'.format
try:
from dotenv import load_dotenv
load_dotenv()
except Exception:
pass
# --- Resolve project root robustly (works from anywhere) ---
NB_DIR = Path.cwd()
if NB_DIR.name == "notebooks" and NB_DIR.parent.name == "cleaning_1":
PROJECT_ROOT = NB_DIR.parents[1]
else:
PROJECT_ROOT = NB_DIR
for p in NB_DIR.parents:
if (p / "cleantech_data").exists():
PROJECT_ROOT = p
break
BRONZE_KAGGLE = Path(
os.getenv("KAGGLE_BRONZE_DIR", PROJECT_ROOT / "cleantech_data" / "bronze" / "kaggle")
).resolve()
DATA_ROOT = BRONZE_KAGGLE.parents[1] # <project>/cleantech_data
REPO_ROOT = DATA_ROOT.parent
REPORTS_DIR = NB_DIR / 'reports' / 'exploration'
FIGS_DIR = REPORTS_DIR / "figs"
for d in (REPORTS_DIR, FIGS_DIR):
d.mkdir(parents=True, exist_ok=True)
print("Python:", sys.executable)
print("PROJECT_ROOT :", PROJECT_ROOT)
print("BRONZE_KAGGLE :", BRONZE_KAGGLE)
print("Reports ->", REPORTS_DIR)
print("Figures ->", FIGS_DIR)
# --- Controls ---
N_ROWS = int(os.getenv("N_ROWS")) if os.getenv("N_ROWS") else None
MEDIA_SLUG = "cleantech-media-dataset"
PATENT_SLUG = "cleantech-google-patent-dataset"
def latest_date_dir(base: Path) -> Path:
if not base.exists():
raise FileNotFoundError(f'Base path not found: {base}')
# dirs named YYYY-MM-DD
dirs = sorted([p for p in base.iterdir() if p.is_dir()], key=lambda p: p.name, reverse=True)
if not dirs:
raise FileNotFoundError(f'No date buckets under {base}')
return dirs[0]
def latest_kaggle_bronze_dir(slug: str) -> Path:
return latest_date_dir(BRONZE_KAGGLE / slug)
def load_latest_extracted(dir: Path, pattern: str, read_fn, n_rows: Optional[int], **read_kwargs) -> pd.DataFrame:
if not dir.exists():
raise FileNotFoundError(f"Missing extracted dir: {dir}")
candidates = sorted(dir.glob(pattern))
if not candidates:
raise FileNotFoundError(f"No files matching {pattern} in {dir}")
latest = candidates[-1]
df = read_fn(latest, **read_kwargs)
if n_rows is not None:
df = df.head(n_rows)
print(f"Using extracted file={latest.name} -> {df.shape} rows, columns")
return df
def save_kaggle(df: pd.DataFrame, name: str) -> Path:
base = SILVER_KAGGLE_DIR / name
try:
out = base.with_suffix(".parquet")
df.to_parquet(out, index=False)
except Exception as exc:
out = base.with_suffix(".csv.gz")
df.to_csv(out, index=False, compression="gzip")
print(f"[Fallback CSV.GZ] → {out.name} rows={len(df):,} ({exc})")
print("Kaggle Silver →", out)
return out
# Resolve latest Bronze snapshots
media_dir = latest_kaggle_bronze_dir(MEDIA_SLUG)
patent_dir = latest_kaggle_bronze_dir(PATENT_SLUG)
media_ext_dir = media_dir / "extracted"
patent_ext_dir = patent_dir / "extracted"
KAGGLE_BUCKET = media_dir.name # e.g., '2025-08-09' (patent_dir.name should match)
SILVER_KAGGLE_DIR = (NB_DIR / "cleantech_data" / "silver" / "kaggle" / KAGGLE_BUCKET).resolve()
SILVER_KAGGLE_DIR.mkdir(parents=True, exist_ok=True)
print("SILVER_KAGGLE_DIR :", SILVER_KAGGLE_DIR)
df_patents = load_latest_extracted(patent_ext_dir, 'CleanTech*.json', pd.read_json, N_ROWS, lines=True)
df_media = load_latest_extracted(media_ext_dir, 'cleantech_media_dataset_v3_*.csv', pd.read_csv, N_ROWS)
print("Sample shapes -> MEDIA:", df_media.shape, " PATENTS:", df_patents.shape)
# Keep untouched copies for "pre-clean" comparisons and audits
df_media_raw = df_media.copy(deep=True)
df_patents_raw = df_patents.copy(deep=True)
|
| Text Only |
|---|
| Python: C:\Users\gerbe\PycharmProjects\MT\.venv\Scripts\python.exe
PROJECT_ROOT : C:\Users\gerbe\PycharmProjects\MT
BRONZE_KAGGLE : C:\Users\gerbe\PycharmProjects\MT\cleantech_data\bronze\kaggle
Reports -> C:\Users\gerbe\PycharmProjects\MT\notebooks\reports\exploration
Figures -> C:\Users\gerbe\PycharmProjects\MT\notebooks\reports\exploration\figs
SILVER_KAGGLE_DIR : C:\Users\gerbe\PycharmProjects\MT\notebooks\cleantech_data\silver\kaggle\2025-08-09
Using extracted file=CleanTech_22-24_updated.json -> (406857, 8) rows, columns
Using extracted file=cleantech_media_dataset_v3_2024-10-28.csv -> (20111, 7) rows, columns
Sample shapes -> MEDIA: (20111, 7) PATENTS: (406857, 8)
|
Run snapshot (current data)
- MEDIA:
(20,111 × 7)
- PATENTS:
(406,857 × 8)
1) Schema & Nulls
What it does
Profiles each dataframe to record dtype, non-null counts, unique cardinality (hash-safe for lists/dicts/arrays), percent nulls, and two previews:
- raw_example — first non-null value shown verbatim (quotes/brackets/
np.int64(...) preserved)
- examples — first three values, also shown raw
Inputs
df_media, df_patents
Outputs
- reports/exploration/media_profile_before.csv
- reports/exploration/patent_profile_before.csv
Cleaning objective
Surface dead columns, non-scalar cells, mixed types, and candidate keys.
Why data-driven
Literal examples plus exact counts justify drops (e.g., author) and guide normalization (e.g., stringified lists).
| Python |
|---|
| def _hashable(x):
if x is None or (isinstance(x, float) and pd.isna(x)): return x
if isinstance(x, dict): return tuple(sorted((k, _hashable(v)) for k, v in x.items()))
if isinstance(x, (list, tuple, set)): return tuple(_hashable(v) for v in x)
if hasattr(x, "tolist"): return _hashable(x.tolist())
try:
hash(x); return x
except TypeError:
return json.dumps(x, sort_keys=True, default=str)
def _safe_nunique(s: pd.Series) -> int:
try:
return s.nunique(dropna=True)
except TypeError:
return s.map(_hashable).nunique(dropna=True)
def _first_non_null(s: pd.Series):
idx = s.first_valid_index()
return None if idx is None else s.loc[idx]
def _raw_repr(v) -> str:
if v is None or (isinstance(v, float) and pd.isna(v)):
return ""
try:
return repr(v) # preserves quotes/brackets/escapes
except Exception:
return str(v)
def profile(df: pd.DataFrame, example_rows: int = 3) -> pd.DataFrame:
if df.empty:
return pd.DataFrame()
out = pd.DataFrame({
"dtype": df.dtypes.astype(str),
"non_null": df.notna().sum(),
"n_unique": df.apply(_safe_nunique),
})
out["null_pct"] = ((1 - out["non_null"] / len(df)) * 100).round(2)
raw_examples, triples = [], []
for c in df.columns:
s = df[c].dropna()
raw_examples.append(_raw_repr(_first_non_null(s))) # <- literal
triples.append([_raw_repr(v) for v in s.head(example_rows)]) # optional: raw for the list too
out["raw_example"] = raw_examples
out["examples"] = triples
return out
media_prof_before = profile(df_media)
patent_prof_before = profile(df_patents)
display(media_prof_before); display(patent_prof_before)
media_prof_before.to_csv(REPORTS_DIR / 'media_profile_before.csv', index=True)
patent_prof_before.to_csv(REPORTS_DIR / 'patent_profile_before.csv', index=True)
print("Saved profiles (before) →", REPORTS_DIR)
|
|
dtype |
non_null |
n_unique |
null_pct |
raw_example |
examples |
| Unnamed: 0 |
int64 |
20111 |
20111 |
0.00 |
np.int64(93320) |
[93320, 93321, 98159] |
| title |
object |
20111 |
20016 |
0.00 |
'XPeng Delivered ~100,000 Vehicles In 2021' |
['XPeng Delivered ~100,000 Vehicles In 2021', 'Green Hydrogen: Drop In Bucket Or Big Splash?', 'World’ s largest floating PV plant goes ... |
| date |
object |
20111 |
979 |
0.00 |
'2022-01-02' |
['2022-01-02', '2022-01-02', '2022-01-03'] |
| author |
float64 |
0 |
0 |
100.00 |
|
[] |
| content |
object |
20111 |
20068 |
0.00 |
'[\'Chinese automotive startup XPeng has shown one of the most dramatic auto production ramp-ups in history, and the good news is it onl... |
['[\'Chinese automotive startup XPeng has shown one of the most dramatic auto production ramp-ups in history, and the good news is it on... |
| domain |
object |
20111 |
25 |
0.00 |
'cleantechnica' |
['cleantechnica', 'cleantechnica', 'pv-magazine'] |
| url |
object |
20111 |
20111 |
0.00 |
'https://cleantechnica.com/2022/01/02/xpeng-delivered-100000-vehicles-in-2021/' |
['https://cleantechnica.com/2022/01/02/xpeng-delivered-100000-vehicles-in-2021/', 'https://cleantechnica.com/2022/01/02/its-a-green-hydr... |
|
dtype |
non_null |
n_unique |
null_pct |
raw_example |
examples |
| publication_number |
object |
406857 |
31366 |
0.00 |
'CN-117138249-A' |
['CN-117138249-A', 'CN-117151396-A', 'CN-117141530-A'] |
| application_number |
object |
406857 |
28749 |
0.00 |
'CN-202311356270-A' |
['CN-202311356270-A', 'CN-202311109834-A', 'CN-202310980795-A'] |
| country_code |
object |
406857 |
37 |
0.00 |
'CN' |
['CN', 'CN', 'CN'] |
| title |
object |
406857 |
53357 |
0.00 |
'一种石墨烯光疗面罩' |
['一种石墨烯光疗面罩', 'Distributed economic scheduling method for wind, solar, biogas and hydrogen multi-energy multi-microgrid system', '氢能源动力轨... |
| abstract |
object |
406857 |
36108 |
0.00 |
'The application provides a graphene phototherapy mask, and relates to the technical field of phototherapy devices of graphene photother... |
['The application provides a graphene phototherapy mask, and relates to the technical field of phototherapy devices of graphene photothe... |
| publication_date |
int64 |
406857 |
646 |
0.00 |
np.int64(20231201) |
[20231201, 20231201, 20231201] |
| inventor |
object |
406857 |
21151 |
0.00 |
['LI HAITAO', 'CAO WENQIANG'] |
[['LI HAITAO', 'CAO WENQIANG'], ['HU PENGFEI', 'LI ZIMENG'], ['XIE BO', 'ZHANG SHUIQING', 'ZHOU FEI', 'LIU YONG', 'Zhou Houyi']] |
| cpc_code |
object |
406857 |
17741 |
0.00 |
'A61N2005/0654' |
['A61N2005/0654', 'G06Q50/06', 'Y02T90/40'] |
| Text Only |
|---|
| Saved profiles (before) → C:\Users\gerbe\PycharmProjects\MT\notebooks\reports\exploration
|
Notes from data
url is unique (20,111/20,111) → solid primary key.
author is 100% null (dtype float64 from NaNs) → drop.
Unnamed: 0 is an imported index column → drop.
date is object with values like '2022-01-02' → parse to datetime.
content is a stringified list-of-strings (see raw_example beginning with '[...), not a real list → parse (e.g., ast.literal_eval) and then either flatten (join to text) or normalize to a child table.
title has 20,016 uniques vs 20,111 rows (≈95 duplicates) → minor reprints expected.
domain has only 25 uniques → a few publishers dominate.
Patents
- Heavy replication: 406,857 rows but only 31,366 unique
publication_number (\~12.97 rows per publication) and 28,749 unique application_number (\~14.15 per application).
- Likely row explosion from many-to-many fields:
inventor is a real list (see list in raw_example), and multiple cpc_code values per publication (scalar per row but repeated across rows).
publication_date is int64 in YYYYMMDD (e.g., np.int64(20231201)) → convert to datetime.
title (53,357 uniques) and abstract (36,108 uniques) vary across duplicates → multiple languages/versions present.
country_code has 37 uniques, as expected.
Actionable cleanups
2) Date Columns — Robust Parsing
What it does
Detects date-like columns and parses safely.
Inputs
df_media['date'], df_patents['publication_date'] (and any column with "date" in its name)
Outputs
reports/exploration/media_date_parse_report.csv
reports/exploration/patent_date_parse_report.csv
Cleaning objective
Trustworthy timelines for plots, filters, and joins.
Why data-driven
I log parse success % and min/max before downstream use.
| Python |
|---|
| def parse_date_col(s: pd.Series, name: str) -> pd.Series:
"""
If series is integer/8-char-like YYYYMMDD, parse with format to avoid epoch misinterpretation.
"""
if s.dtype.kind in "iu":
# integers; treat as YYYYMMDD
return pd.to_datetime(s.astype("Int64").astype(str), format="%Y%m%d", errors="coerce")
if s.dtype == object:
# try strict YYYYMMDD first, then fallback
dt1 = pd.to_datetime(s, format="%Y%m%d", errors="coerce")
return pd.to_datetime(s, errors="coerce").where(dt1.isna(), dt1)
return pd.to_datetime(s, errors="coerce")
def date_report(df: pd.DataFrame, cols: List[str]) -> pd.DataFrame:
rep = {}
for c in cols:
dt = parse_date_col(df[c], c)
rep[c] = {
"non_null": int(dt.notna().sum()),
"min": str(dt.min()) if dt.notna().any() else None,
"max": str(dt.max()) if dt.notna().any() else None,
"parse_success_pct": float(100*dt.notna().mean())
}
return pd.DataFrame(rep).T
media_date_cols = [c for c in df_media.columns if "date" in c.lower()]
patent_date_cols = [c for c in df_patents.columns if "date" in c.lower()]
media_date_report = date_report(df_media, media_date_cols) if media_date_cols else pd.DataFrame()
patent_date_report = date_report(df_patents, patent_date_cols) if patent_date_cols else pd.DataFrame()
display(media_date_report)
display(patent_date_report)
media_date_report.to_csv(REPORTS_DIR / "media_date_parse_report.csv")
patent_date_report.to_csv(REPORTS_DIR / "patent_date_parse_report.csv")
print("Saved date parse reports.")
|
|
non_null |
min |
max |
parse_success_pct |
| date |
20111 |
2022-01-02 00:00:00 |
2024-10-24 00:00:00 |
100.00 |
|
non_null |
min |
max |
parse_success_pct |
| publication_date |
406857 |
2022-01-01 00:00:00 |
2024-09-05 00:00:00 |
100.00 |
| Text Only |
|---|
| Saved date parse reports.
|
Data Notes
-
Media date: 100% parse, min 2022‑01‑02, max 2024‑10‑24.
-
Patents publication_date: 100% parse, min 2022‑01‑01, max 2024‑09‑05.
3) Text Flattening & Cleaning (Safe)
Description
Turn lists/JSON‑ish strings into text, remove HTML/URLs/boilerplate, normalize whitespace.
Input
MEDIA.title, MEDIA.content, MEDIA.url; PATENTS.title, PATENTS.abstract.
Output
*_clean columns, character/word counts.
Cleaning Objective
Retain actual article/patent text while scrubbing obvious junk; avoid over‑stripping.
Why data‑driven
We compare raw vs clean length distributions and keep per‑row counts.
| Python |
|---|
| # --- required imports & light fallbacks ---
from typing import Optional, Any
import re, html, ast, urllib.parse, collections, warnings
from pathlib import Path
import pandas as pd
import numpy as np
import matplotlib.pyplot as plt
from IPython.display import display # for notebook-friendly tables
# optional: where to save figs (reuse global FIGS_DIR from the setup cell)
FIGS_DIR.mkdir(parents=True, exist_ok=True)
# --- small config toggles ---
THIN_WORD_THRESHOLD = 120 # cheap quality flag for very short articles
# --- URL/domain helpers ---
def canonicalize_url(url: str) -> str:
if not isinstance(url, str) or not url:
return url
try:
u = urllib.parse.urlsplit(url)
q = urllib.parse.parse_qsl(u.query, keep_blank_values=True)
# keep only non-tracking params
q = [(k, v) for (k, v) in q if not re.match(r"^(utm_|fbclid$|gclid$|mc_cid$|mc_eid$)", k)]
new_query = urllib.parse.urlencode(q)
return urllib.parse.urlunsplit((u.scheme, u.netloc.lower(), u.path, new_query, "")) # strip fragment
except Exception:
return url
def extract_domain(url: str) -> Optional[str]:
if not isinstance(url, str):
return None
m = re.search(r"://([^/]+)", url)
return m.group(1).lower() if m else None
_LISTING_PATH_RE = re.compile(
r"/(?:page/\d+|author/|category/|tag/|tags?/|topics?/|search/?)",
re.I,
)
def is_listing(url: str) -> bool:
try:
p = urllib.parse.urlsplit(str(url)).path
return bool(_LISTING_PATH_RE.search(p))
except Exception:
return False
# --- Text normalization (gentle) ---
# Only strip *real* tags (letter right after '<'); protect "< 500 µm"
SAFE_TAG_RE = re.compile(r"<\s*/?\s*[A-Za-z][^>]*>")
# Targeted banners to remove ONLY if they appear at the very start
TEXT_PREFIXES = [
"By clicking `` Allow All '' you agree to the storing of cookies",
"We use cookies to enhance your experience.",
"We use cookies to enhance your experience",
"Sign in to get the best natural gas news and data.",
"Create a free IEA account to download our reports",
]
REGEX_PREFIXES = [
r"^window\.dojoRequire\s*\(\s*\[\s*[`'\"\s]*mojo/signup-forms/Loader.*?\)\s*\}\)\s*",
]
# Common tail junk (domain independent) – only applied in the last ~40 lines
GENERIC_TAIL_PHRASES = [
"No comments were found for",
"Energy XPRT is a global marketplace",
"All Rights Reserved. Terms Privacy",
"All Rights Reserved. Terms",
"Terms Privacy",
"Need help finding the right suppliers? Try XPRT Sourcing.",
"Upcoming conferences organized by SGO:",
"This site uses Akismet to reduce spam.",
"Learn how your comment data is processed.",
]
GENERIC_TAIL_RE = re.compile("|".join([re.escape(p) for p in GENERIC_TAIL_PHRASES]), re.I)
# Domain-specific tail droppers (lightweight)
DOMAIN_TAIL_DROPS = {
"www.energy-xprt.com": [
r"^No comments were found",
r"^Energy XPRT is a global marketplace",
r"All Rights Reserved\.",
r"^\s*Terms\s+Privacy\s*$",
r"^Need help finding the right suppliers\?",
r"^--\s*--\s*--",
r"^Source:\s",
],
"www.azocleantech.com": [
r"^Disclaimer:",
r"\bRetrieved on\b",
r"\bviewed\b",
r"\( accessed\b",
],
}
# Protect technical lines (don't drop if they match any of these signals)
UNIT_TOKENS = [
"mw","gw","kwh","mwh","gwh","°c","°f","µm","mm","cm","km","bar","psi","ppm","ppb",
"mmbtu","kv","ma","kw","tpa","nm","kg","t","ton","lbs",
"co2","h2","rng","egs","csp","pv","ev","lithium","li-ion","lifepo4"
]
def _maybe_list_to_str(x: Any) -> str:
if isinstance(x, (list, tuple)):
return " ".join(map(str, x))
if isinstance(x, str) and len(x) >= 2 and x.strip().startswith("[") and x.strip().endswith("]"):
try:
y = ast.literal_eval(x)
if isinstance(y, (list, tuple)):
return " ".join(map(str, y))
except Exception:
pass
return str(x)
# mask/unmask angle-bracketed numbers/units to survive HTML parsing
# --- FIX: only mask "<" when it's clearly a numeric comparator, do NOT touch '>' (was breaking <sub> etc.)
_ANGLE_OPEN = "⟨"
def _mask_numeric_angles(s: str) -> str:
# mask patterns like "< 500", "<-10", "<+3" that are NOT HTML tags
return re.sub(r"(?<![A-Za-z])<\s*(?=[\d\+\-])", _ANGLE_OPEN, s)
def _unmask_numeric_angles(s: str) -> str:
# restore masked comparator "< "
return s.replace(_ANGLE_OPEN, "< ")
def strip_html_safely(s: str) -> str:
if not isinstance(s, str) or "<" not in s:
return s
has_real_tags = bool(SAFE_TAG_RE.search(s))
if not has_real_tags:
return s
try:
from bs4 import BeautifulSoup # type: ignore
s2 = _mask_numeric_angles(s)
soup = BeautifulSoup(s2, "lxml")
for tag in soup(["script", "style", "noscript"]):
tag.decompose()
text = soup.get_text("\n")
return _unmask_numeric_angles(text)
except Exception:
warnings.warn("BeautifulSoup/lxml unavailable, using regex-based tag strip.", RuntimeWarning)
return SAFE_TAG_RE.sub(" ", s)
def _strip_known_prefix_artifacts(s: str) -> str:
if not isinstance(s, str) or not s:
return s
t = s.lstrip()
for p in TEXT_PREFIXES:
if t.startswith(p):
t = t[len(p):].lstrip()
for rx in REGEX_PREFIXES:
t = re.sub(rx, "", t, flags=re.I | re.S)
return t
def _is_techy_line(ln: str) -> bool:
if not ln or len(ln) < 8:
return False
has_num = any(ch.isdigit() for ch in ln)
unit_hit = any(re.search(rf"\b{re.escape(u)}\b", ln, flags=re.I) for u in UNIT_TOKENS)
symbols = any(sym in ln for sym in ["%", "°", "±"])
return (has_num and (unit_hit or symbols))
def _dedupe_paragraphs(s: str) -> str:
paras = [p.strip() for p in re.split(r"(?:\n\s*\n)+", s) if p.strip()]
seen, out = set(), []
for p in paras:
key = re.sub(r"\s+", " ", p).strip().lower()
if key not in seen:
seen.add(key)
out.append(p)
return "\n\n".join(out)
def _trim_azo_citations(s: str) -> str:
lines = s.splitlines()
out, seen_cite = [], False
for ln in lines:
is_cite_line = "AZoCleantech" in ln or "AZoNetwork" in ln
looks_retrieved = re.search(r"\b(Retrieved on|viewed|accessed)\b", ln, re.I)
if is_cite_line and not looks_retrieved and not seen_cite:
out.append(ln); seen_cite = True
elif looks_retrieved:
continue
else:
out.append(ln)
return "\n".join(out)
def _drop_tail_junk(lines: list[str], domain: Optional[str]) -> list[str]:
n = len(lines)
tail_start = max(0, n - 40)
out = []
skip_block = False
domain_res = []
if domain and domain in DOMAIN_TAIL_DROPS:
domain_res = [re.compile(rx, flags=re.I) for rx in DOMAIN_TAIL_DROPS[domain]]
for i, ln in enumerate(lines):
ln_stripped = ln.strip()
if not ln_stripped:
if skip_block:
skip_block = False
out.append(ln)
continue
# Domain-specific multi-line junk blocks (e.g., Energy-XPRT sourcing prompt)
if i >= tail_start and re.search(r"^Need help finding the right suppliers\?", ln, re.I):
skip_block = True
continue
if skip_block:
continue
# Tail-only generic/domain junk unless the line looks technical
if i >= tail_start and (GENERIC_TAIL_RE.search(ln) or any(rx.search(ln) for rx in domain_res)):
if not _is_techy_line(ln):
continue
# SGO conference blocks
if i >= tail_start and re.search(r"^Upcoming conferences organized by SGO:", ln, re.I):
continue
out.append(ln)
return out
def _minimal_pass(x: Any) -> str:
s = _maybe_list_to_str(x)
s = html.unescape(s)
s = strip_html_safely(s)
s = _strip_known_prefix_artifacts(s)
s = _dedupe_paragraphs(s)
s = re.sub(r"[ \t]+", " ", s)
s = re.sub(r"\s*\n\s*", "\n", s).strip()
return s
def build_stoplines(df: pd.DataFrame, text_col: str, domain_col: str, min_len: int = 40,
max_len: int = 240, min_freq: int = 10) -> dict[str, set[str]]:
"""
Learn high-frequency lines per domain to drop later (footers/repeaters).
"""
counts_by_domain = collections.defaultdict(lambda: collections.Counter())
for _, row in df[[text_col, domain_col]].dropna(subset=[text_col]).iterrows():
dom = (row.get(domain_col) or "").lower()
for ln in str(row[text_col]).splitlines():
ln_norm = re.sub(r"\s+", " ", ln.strip()).lower()
if min_len <= len(ln_norm) <= max_len:
counts_by_domain[dom][ln_norm] += 1
stop = {}
for dom, ctr in counts_by_domain.items():
keep = {l for l, c in ctr.items() if c >= min_freq}
stop[dom] = keep
# also a generic bucket
all_ctr = collections.Counter()
for ctr in counts_by_domain.values():
all_ctr.update(ctr)
stop["*"] = {l for l, c in all_ctr.items() if c >= min_freq}
return stop
def clean_text(x: Any, domain: Optional[str] = None, stoplines: Optional[dict] = None,
mode: str = "lo") -> str:
raw = _maybe_list_to_str(x)
if not isinstance(raw, str) or not raw.strip():
return ""
s = html.unescape(raw)
s = strip_html_safely(s)
s = _strip_known_prefix_artifacts(s)
# Optional domain frequency-based drop (safe—done before paragraph de-dupe)
lines = s.splitlines()
if stoplines:
dom_key = (domain or "").lower()
dom_stop = stoplines.get(dom_key, set())
gen_stop = stoplines.get("*", set())
kept = []
for ln in lines:
ln_norm = re.sub(r"\s+", " ", ln.strip()).lower()
if (ln_norm in dom_stop or ln_norm in gen_stop) and not _is_techy_line(ln):
continue
kept.append(ln)
lines = kept
# Tail cleanup (light)
lines = _drop_tail_junk(lines, domain=(domain or "").lower())
s = "\n".join(lines)
if mode in ("lo", "med"):
# Gentle AZo citation thinning
if domain and "azocleantech.com" in domain:
s = _trim_azo_citations(s)
# Exact paragraph de-duplication
s = _dedupe_paragraphs(s)
# Whitespace normalization but keep paragraphs
s = re.sub(r"[ \t]+", " ", s)
s = re.sub(r"\s*\n\s*", "\n", s).strip()
# Fail-open safeguard: if we removed too much, revert to minimal
raw_len = len(str(raw))
if raw_len > 400 and len(s) < 0.35 * raw_len:
s = _minimal_pass(raw)
return s
def parse_date_col(s: pd.Series, colname: str = "date", dayfirst: bool = False) -> pd.Series:
try:
ss = pd.to_numeric(s, errors="coerce")
is_epoch = ss.notna() & s.astype(str).str.fullmatch(r"\d{10,13}")
out = pd.to_datetime(s, errors="coerce", utc=False, dayfirst=dayfirst)
if is_epoch.any():
# 13-digit => ms
ms_mask = ss.astype("Int64").astype(str).str.len() == 13
out.loc[is_epoch & ms_mask] = pd.to_datetime(ss[is_epoch & ms_mask], unit="ms", errors="coerce")
out.loc[is_epoch & ~ms_mask] = pd.to_datetime(ss[is_epoch & ~ms_mask], unit="s", errors="coerce")
return out
except Exception:
return pd.to_datetime(s, errors="coerce", utc=False, dayfirst=dayfirst)
# --- plotting helpers (overlay) ---
# FIX: use common bin edges for fair overlays
def overlay_hist(a, b, label_a, label_b, title, xlabel, bins=60, fname=None):
a = pd.Series(a).dropna()
b = pd.Series(b).dropna()
both = pd.concat([a, b], ignore_index=True)
if both.empty:
print(f"[{title}] no data to plot"); return
edges = np.histogram_bin_edges(both.values, bins=bins)
plt.figure(figsize=(8,4))
plt.hist(a, bins=edges, alpha=0.5, label=label_a)
plt.hist(b, bins=edges, alpha=0.5, label=label_b)
plt.title(title)
plt.xlabel(xlabel); plt.ylabel("count")
plt.legend()
plt.tight_layout()
if fname: plt.savefig(FIGS_DIR / fname, dpi=120)
plt.show()
# --- “heavy removals” helper (generic) ---
def top_heavy_removals(
df: pd.DataFrame,
k: int = 15,
min_raw: int = 200,
raw_col: str = "content_rawtext",
clean_col: str = "content_clean",
extra_cols: list[str] | None = None,
):
if raw_col not in df.columns or clean_col not in df.columns:
missing = {c for c in [raw_col, clean_col] if c not in df.columns}
raise KeyError(f"Missing required column(s): {missing}")
tmp = df.copy()
tmp["raw_len"] = tmp[raw_col].fillna("").astype(str).str.len()
tmp["clean_len"] = tmp[clean_col].fillna("").astype(str).str.len()
tmp = tmp[tmp["raw_len"] >= min_raw].copy()
tmp["removed_pct"] = np.where(tmp["raw_len"] > 0, 1 - (tmp["clean_len"] / tmp["raw_len"]), 0.0)
base_cols = [raw_col, clean_col, "raw_len", "clean_len", "removed_pct"]
extras = [c for c in (extra_cols or []) if c in tmp.columns]
cols = list(dict.fromkeys(extras + base_cols)) # unique, preserve order
return tmp.sort_values("removed_pct", ascending=False).head(k)[cols]
# =========================
# === Apply to MEDIA ======
# =========================
df_media = df_media.copy()
if "Unnamed: 0" in df_media.columns:
df_media = df_media.drop(columns=["Unnamed: 0"])
if "url" in df_media.columns:
df_media["url_clean"] = df_media["url"].map(canonicalize_url)
df_media["domain"] = df_media["url_clean"].map(extract_domain)
# Flag listing/archive pages (do NOT drop) - keep for later filtering in pipeline
df_media["is_listing"] = df_media["url_clean"].map(is_listing)
print(f"Listing/archive pages flagged: {int(df_media['is_listing'].sum())} / {len(df_media)}")
# Learn high-frequency stoplines from your corpus (only if content column exists)
stoplines_by_domain = {}
if "content" in df_media.columns:
stoplines_by_domain = build_stoplines(
df_media, text_col="content", domain_col="domain",
min_len=40, max_len=240, min_freq=10
)
if "title" in df_media.columns:
df_media["title_clean"] = df_media["title"].map(_minimal_pass)
df_media["title_char_count"] = df_media["title"].astype(str).str.len()
df_media["title_clean_char_count"] = df_media["title_clean"].astype(str).str.len()
if "content" in df_media.columns:
df_media["content_rawtext"] = df_media["content"].map(_maybe_list_to_str)
df_media["content_clean"] = df_media.apply(
lambda r: clean_text(
r.get("content_rawtext"),
r.get("domain"),
stoplines=stoplines_by_domain,
mode="lo"
),
axis=1
)
# length features (raw + clean)
df_media["content_raw_char_count"] = df_media["content_rawtext"].astype(str).str.len()
df_media["content_raw_word_count"] = df_media["content_rawtext"].astype(str).str.split().map(len, na_action="ignore")
df_media["content_char_count"] = df_media["content_clean"].astype(str).str.len()
df_media["content_word_count"] = df_media["content_clean"].astype(str).str.split().map(len, na_action="ignore")
df_media["is_thin_content"] = df_media["content_word_count"].fillna(0).lt(THIN_WORD_THRESHOLD)
if "date" in df_media.columns:
df_media["published_dt"] = parse_date_col(df_media["date"], "date")
print("Media shape after text pass:", df_media.shape)
# =========================
# === Apply to PATENTS ====
# =========================
df_patents = df_patents.copy()
if "title" in df_patents.columns:
df_patents["title_clean"] = df_patents["title"].map(_minimal_pass)
df_patents["title_char_count"] = df_patents["title"].astype(str).str.len()
df_patents["title_clean_char_count"] = df_patents["title_clean"].astype(str).str.len()
if "abstract" in df_patents.columns:
# NOTE: minimal pass here to keep as much content as possible; subscripts like Fe2O3 are preserved (fixed).
df_patents["abstract_clean"] = df_patents["abstract"].map(_minimal_pass)
df_patents["abstract_raw_char_count"] = df_patents["abstract"].astype(str).str.len()
df_patents["abstract_raw_word_count"] = df_patents["abstract"].astype(str).str.split().map(len, na_action="ignore")
df_patents["abstract_char_count"] = df_patents["abstract_clean"].astype(str).str.len()
df_patents["abstract_word_count"] = df_patents["abstract_clean"].astype(str).str.split().map(len, na_action="ignore")
if "publication_date" in df_patents.columns:
df_patents["publication_date_dt"] = parse_date_col(df_patents["publication_date"], "publication_date")
if "country_code" in df_patents.columns:
df_patents["country_code"] = df_patents["country_code"].astype(str).str.upper()
print("Patents shape after text pass:", df_patents.shape)
|
| Text Only |
|---|
| Listing/archive pages flagged: 527 / 20111
Media shape after text pass: (20111, 19)
Patents shape after text pass: (406857, 17)
|
| Python |
|---|
| # =========================
# === Diagnostics =========
# =========================
# Robust emptiness metrics
empty_media = (df_media.get("content_clean", pd.Series(index=df_media.index)).fillna("").astype(str).str.len() == 0).mean()*100
empty_pat = (df_patents.get("abstract_clean", pd.Series(index=df_patents.index)).fillna("").astype(str).str.len() == 0).mean()*100
print(f"Empty content after clean — media: {empty_media:.2f}%, patents: {empty_pat:.2f}%")
# --- overlay plots: MEDIA (raw vs clean) ---
if "content_raw_char_count" in df_media.columns and "content_char_count" in df_media.columns:
overlay_hist(df_media["content_raw_char_count"], df_media["content_char_count"],
"raw content", "clean content",
"MEDIA: Content char length (raw vs clean)", "chars",
bins=60, fname="media_overlay_content_chars.png")
if "content_raw_word_count" in df_media.columns and "content_word_count" in df_media.columns:
overlay_hist(df_media["content_raw_word_count"], df_media["content_word_count"],
"raw content", "clean content",
"MEDIA: Content word count (raw vs clean)", "words",
bins=60, fname="media_overlay_content_words.png")
if "title_char_count" in df_media.columns and "title_clean_char_count" in df_media.columns:
overlay_hist(df_media["title_char_count"], df_media["title_clean_char_count"],
"raw title", "clean title",
"MEDIA: Title char length (raw vs clean)", "chars",
bins=60, fname="media_overlay_title_chars.png")
# --- overlay plots: PATENTS (raw vs clean) ---
if "abstract_raw_char_count" in df_patents.columns and "abstract_char_count" in df_patents.columns:
overlay_hist(df_patents["abstract_raw_char_count"], df_patents["abstract_char_count"],
"raw abstract", "clean abstract",
"PATENTS: Abstract char length (raw vs clean)", "chars",
bins=60, fname="patents_overlay_abstract_chars.png")
if "abstract_raw_word_count" in df_patents.columns and "abstract_word_count" in df_patents.columns:
overlay_hist(df_patents["abstract_raw_word_count"], df_patents["abstract_word_count"],
"raw abstract", "clean abstract",
"PATENTS: Abstract word count (raw vs clean)", "words",
bins=60, fname="patents_overlay_abstract_words.png")
if "title_char_count" in df_patents.columns and "title_clean_char_count" in df_patents.columns:
overlay_hist(df_patents["title_char_count"], df_patents["title_clean_char_count"],
"raw title", "clean title",
"PATENTS: Title char length (raw vs clean)", "chars",
bins=60, fname="patents_overlay_title_chars.png")
|
| Text Only |
|---|
| Empty content after clean — media: 0.00%, patents: 0.00%
|






| Python |
|---|
| # --- examples: titles where char length changed (raw vs clean) ---
def title_change_examples(df: pd.DataFrame, label: str, n: int = 12) -> None:
"""
Show rows where title length changed after cleaning.
Displays top absolute changes and a random sample as DataFrames.
"""
# Ensure char count cols exist (compute if missing)
if "title_char_count" not in df.columns and "title" in df.columns:
df["title_char_count"] = df["title"].astype(str).str.len()
if "title_clean_char_count" not in df.columns and "title_clean" in df.columns:
df["title_clean_char_count"] = df["title_clean"].astype(str).str.len()
required = {"title", "title_clean", "title_char_count", "title_clean_char_count"}
missing = required - set(df.columns)
if missing:
print(f"[{label}] skipped: missing columns {missing}")
return
tmp = df.assign(delta=df["title_clean_char_count"] - df["title_char_count"])
tmp = tmp[tmp["delta"] != 0]
total = len(df)
changed = len(tmp)
print(f"[{label}] titles changed: {changed}/{total} ({changed/total:.1%})")
if changed == 0:
return
cols = [c for c in ["url", "domain", "title", "title_clean",
"title_char_count", "title_clean_char_count", "delta"]
if c in tmp.columns]
# Top absolute changes
top = tmp.reindex(tmp["delta"].abs().sort_values(ascending=False).index).head(n)
print("\nTop by absolute change:")
with pd.option_context("display.max_colwidth", 160):
display(top[cols])
# Random sample
rs = tmp.sample(min(n, changed), random_state=42)
print("\nRandom sample:")
with pd.option_context("display.max_colwidth", 160):
display(rs[cols])
# Run for MEDIA and PATENTS
title_change_examples(df_media, "MEDIA", n=10)
title_change_examples(df_patents, "PATENTS", n=10)
# --- heavy removals tables (MEDIA) ---
heavy_media = top_heavy_removals(
df_media, k=15, min_raw=200,
raw_col="content_rawtext", clean_col="content_clean",
extra_cols=["url","domain","title","is_listing"]
)
print("\nTop heavy removals — MEDIA:")
media_cols = [c for c in [
"url","domain","title","is_listing","raw_len","clean_len",
"removed_pct","content_rawtext","content_clean"
] if c in heavy_media.columns]
with pd.option_context("display.max_colwidth", 160):
display(heavy_media[media_cols])
# --- heavy removals tables (PATENTS) ---
heavy_patents = top_heavy_removals(
df_patents, k=15, min_raw=200,
raw_col="abstract", clean_col="abstract_clean",
extra_cols=["title","country_code","publication_date"]
)
print("\nTop heavy removals — PATENTS:")
patent_cols = [c for c in [
"title","country_code","publication_date","raw_len","clean_len",
"removed_pct","abstract","abstract_clean"
] if c in heavy_patents.columns]
with pd.option_context("display.max_colwidth", 160):
display(heavy_patents[patent_cols])
|
| Text Only |
|---|
| [MEDIA] titles changed: 0/20111 (0.0%)
[PATENTS] titles changed: 14117/406857 (3.5%)
Top by absolute change:
|
|
title |
title_clean |
title_char_count |
title_clean_char_count |
delta |
| 77089 |
<u style="single">NEUE ZWEIKOMPONENTEN-BESCHICHTUNGSSYSTEME ENTHALTEND POLYASPARAGINSÄUREESTER |
NEUE ZWEIKOMPONENTEN-BESCHICHTUNGSSYSTEME ENTHALTEND POLYASPARAGINSÄUREESTER |
108 |
76 |
-32 |
| 77196 |
<u style="single">NEUE ZWEIKOMPONENTEN-BESCHICHTUNGSSYSTEME ENTHALTEND POLYASPARAGINSÄUREESTER |
NEUE ZWEIKOMPONENTEN-BESCHICHTUNGSSYSTEME ENTHALTEND POLYASPARAGINSÄUREESTER |
108 |
76 |
-32 |
| 77423 |
<u style="single">NEUE ZWEIKOMPONENTEN-BESCHICHTUNGSSYSTEME ENTHALTEND POLYASPARAGINSÄUREESTER |
NEUE ZWEIKOMPONENTEN-BESCHICHTUNGSSYSTEME ENTHALTEND POLYASPARAGINSÄUREESTER |
108 |
76 |
-32 |
| 77494 |
<u style="single">NEUE ZWEIKOMPONENTEN-BESCHICHTUNGSSYSTEME ENTHALTEND POLYASPARAGINSÄUREESTER |
NEUE ZWEIKOMPONENTEN-BESCHICHTUNGSSYSTEME ENTHALTEND POLYASPARAGINSÄUREESTER |
108 |
76 |
-32 |
| 40906 |
<u style="single">NEUE ZWEIKOMPONENTEN-BESCHICHTUNGSSYSTEME ENTHALTEND POLYASPARAGINSÄUREESTER |
NEUE ZWEIKOMPONENTEN-BESCHICHTUNGSSYSTEME ENTHALTEND POLYASPARAGINSÄUREESTER |
108 |
76 |
-32 |
| 77219 |
<u style="single">NEUE ZWEIKOMPONENTEN-BESCHICHTUNGSSYSTEME ENTHALTEND POLYASPARAGINSÄUREESTER |
NEUE ZWEIKOMPONENTEN-BESCHICHTUNGSSYSTEME ENTHALTEND POLYASPARAGINSÄUREESTER |
108 |
76 |
-32 |
| 77502 |
<u style="single">NEUE ZWEIKOMPONENTEN-BESCHICHTUNGSSYSTEME ENTHALTEND POLYASPARAGINSÄUREESTER |
NEUE ZWEIKOMPONENTEN-BESCHICHTUNGSSYSTEME ENTHALTEND POLYASPARAGINSÄUREESTER |
108 |
76 |
-32 |
| 40807 |
<u style="single">NEUE ZWEIKOMPONENTEN-BESCHICHTUNGSSYSTEME ENTHALTEND POLYASPARAGINSÄUREESTER |
NEUE ZWEIKOMPONENTEN-BESCHICHTUNGSSYSTEME ENTHALTEND POLYASPARAGINSÄUREESTER |
108 |
76 |
-32 |
| 40916 |
<u style="single">NEUE ZWEIKOMPONENTEN-BESCHICHTUNGSSYSTEME ENTHALTEND POLYASPARAGINSÄUREESTER |
NEUE ZWEIKOMPONENTEN-BESCHICHTUNGSSYSTEME ENTHALTEND POLYASPARAGINSÄUREESTER |
108 |
76 |
-32 |
| 77197 |
<u style="single">NEUE ZWEIKOMPONENTEN-BESCHICHTUNGSSYSTEME ENTHALTEND POLYASPARAGINSÄUREESTER |
NEUE ZWEIKOMPONENTEN-BESCHICHTUNGSSYSTEME ENTHALTEND POLYASPARAGINSÄUREESTER |
108 |
76 |
-32 |
|
title |
title_clean |
title_char_count |
title_clean_char_count |
delta |
| 377597 |
Procédé de biosynthèse d'amidon |
Procédé de biosynthèse d'amidon |
35 |
31 |
-4 |
| 337706 |
Procédés et appareils comprenant un système de gestion d'énergie |
Procédés et appareils comprenant un système de gestion d'énergie |
68 |
64 |
-4 |
| 272967 |
Wind energy recycling's machine of sweeping floor |
Wind energy recycling's machine of sweeping floor |
53 |
49 |
-4 |
| 291797 |
Dispositif d'utilisation d'énergie solaire |
Dispositif d'utilisation d'énergie solaire |
50 |
42 |
-8 |
| 37705 |
Appareil de production d'énergie éolienne |
Appareil de production d'énergie éolienne |
45 |
41 |
-4 |
| 83701 |
Véhicule de régulation d'eau photoélectrique multifonctionnel auto-alimenté |
Véhicule de régulation d'eau photoélectrique multifonctionnel auto-alimenté |
79 |
75 |
-4 |
| 168314 |
Systeme d'energie solaire |
Systeme d'energie solaire |
29 |
25 |
-4 |
| 72978 |
Système de collecte d'énergie |
Système de collecte d'énergie |
33 |
29 |
-4 |
| 307397 |
Procede - notamment procede de stockage d'energie - de fourniture d'energie a proximite du point de consommation utilisant des sources d'energie... |
Procede - notamment procede de stockage d'energie - de fourniture d'energie a proximite du point de consommation utilisant des sources d'energie regenerativ... |
193 |
181 |
-12 |
| 64316 |
Générateur d'esp |
Générateur d'esp |
20 |
16 |
-4 |
| Text Only |
|---|
| Top heavy removals — MEDIA:
|
|
url |
domain |
title |
is_listing |
raw_len |
clean_len |
removed_pct |
content_rawtext |
content_clean |
| 3905 |
https://www.greenprophet.com/2022/11/what-is-digital-sustainability/ |
www.greenprophet.com |
What is digital sustainability? |
False |
2181 |
1945 |
0.11 |
window.dojoRequire ( [ `` mojo/signup-forms/Loader '' ], function ( L) { L.start ( { `` baseUrl '': '' mc.us4.list-manage.com '', '' uuid '': '' 2a6df7ce0f3... |
Farmed Here builds high-tech hydroponic farms run by software. Digital sustainability helps make food, fuel and the home more sustainable Digital sustainabi... |
| 1018 |
https://www.greenprophet.com/page/20/ |
www.greenprophet.com |
Green Prophet - Page 20 of 675 - Sustainability news for the Middle East |
True |
2380 |
2144 |
0.10 |
window.dojoRequire ( [ `` mojo/signup-forms/Loader '' ], function ( L) { L.start ( { `` baseUrl '': '' mc.us4.list-manage.com '', '' uuid '': '' 2a6df7ce0f3... |
These mysterious waves move in the opposite direction to the sun's rotation, which is to the right, three times faster than what is allowed by hydrodynamics... |
| 4332 |
https://www.greenprophet.com/2022/12/dubai-20-minute-city/ |
www.greenprophet.com |
Let's celebrate Dubai's 20-minute city |
False |
2636 |
2400 |
0.09 |
window.dojoRequire ( [ `` mojo/signup-forms/Loader '' ], function ( L) { L.start ( { `` baseUrl '': '' mc.us4.list-manage.com '', '' uuid '': '' 2a6df7ce0f3... |
Sheikh Mohammed bin Rashid visited Bustanica, an urban hydroponics farm in Dubai. He plans that 80% of his city will be available to everyone within a 20-mi... |
| 868 |
https://www.greenprophet.com/2022/03/irans-solar-panels/ |
www.greenprophet.com |
Iran's going solar with half a million solar panels |
False |
2645 |
2409 |
0.09 |
window.dojoRequire ( [ `` mojo/signup-forms/Loader '' ], function ( L) { L.start ( { `` baseUrl '': '' mc.us4.list-manage.com '', '' uuid '': '' 2a6df7ce0f3... |
Each house will generate more than 100% of its energy needs and the rest will feed back to the household as a monthly check. Even oil rich countries underst... |
| 5138 |
https://www.greenprophet.com/author/bhok/ |
www.greenprophet.com |
Bhok Thompson, Author at Green Prophet |
True |
2854 |
2618 |
0.08 |
window.dojoRequire ( [ `` mojo/signup-forms/Loader '' ], function ( L) { L.start ( { `` baseUrl '': '' mc.us4.list-manage.com '', '' uuid '': '' 2a6df7ce0f3... |
You can do a sustainable beer tour in Amsterdam, by bike. Moving houses is stressful and exciting because you’ re happy that you are moving into a new place... |
| 4854 |
https://www.greenprophet.com/2023/01/private-proxies-seo/ |
www.greenprophet.com |
SEO and private proxies: advantages |
False |
2926 |
2690 |
0.08 |
window.dojoRequire ( [ `` mojo/signup-forms/Loader '' ], function ( L) { L.start ( { `` baseUrl '': '' mc.us4.list-manage.com '', '' uuid '': '' 2a6df7ce0f3... |
Solar energy companies, wind, hydrogen, green fashion… everyone needs SEO to be noticed in the search engines and also guard data ethically, and securely. H... |
| 188 |
https://www.greenprophet.com/2022/01/wind-energy-azerbaijan/ |
www.greenprophet.com |
Offshore wind energy deal between Saudi Arabia and Azerbaijan |
False |
3176 |
2940 |
0.07 |
window.dojoRequire ( [ `` mojo/signup-forms/Loader '' ], function ( L) { L.start ( { `` baseUrl '': '' mc.us4.list-manage.com '', '' uuid '': '' 2a6df7ce0f3... |
The project will contribute an estimated 3.7 percent of energy to Azerbaijan’ s total national grid capacity, powering 300,000 households The Azerbaijani Mi... |
| 5019 |
https://www.greenprophet.com/2023/01/cdn-service-provider/ |
www.greenprophet.com |
Choosing the Ideal CDN Service Provider |
False |
3301 |
3065 |
0.07 |
window.dojoRequire ( [ `` mojo/signup-forms/Loader '' ], function ( L) { L.start ( { `` baseUrl '': '' mc.us4.list-manage.com '', '' uuid '': '' 2a6df7ce0f3... |
Solar energy companies manage data just as much as tech startups do. How can you keep your data secure and available. As a business owner or manager, you ne... |
| 3188 |
https://www.greenprophet.com/2022/09/elon-musk-starlink-iran/ |
www.greenprophet.com |
Elon Musk wants to Starlink Iranian dissidents |
False |
3344 |
3108 |
0.07 |
window.dojoRequire ( [ `` mojo/signup-forms/Loader '' ], function ( L) { L.start ( { `` baseUrl '': '' mc.us4.list-manage.com '', '' uuid '': '' 2a6df7ce0f3... |
Ever find yourself in the position where you are caught in a rat trap? That’ s how the average Iranian feels under a conservative and brutal regime that for... |
| 1855 |
https://www.greenprophet.com/2022/06/hemp-solar-house/ |
www.greenprophet.com |
Hemp solar house highlights vernacular building potential in Morocco |
False |
3397 |
3161 |
0.07 |
window.dojoRequire ( [ `` mojo/signup-forms/Loader '' ], function ( L) { L.start ( { `` baseUrl '': '' mc.us4.list-manage.com '', '' uuid '': '' 2a6df7ce0f3... |
The Sunimplant team developed a concept for the preservation of the environment and cultural heritage in the rural region of the High Rif in north of Morocc... |
| 4829 |
https://www.greenprophet.com/2023/01/manage-cattle-records-for-better-cattle-management/ |
www.greenprophet.com |
How to Manage Cattle Records For Better Cattle Management |
False |
3616 |
3380 |
0.07 |
window.dojoRequire ( [ `` mojo/signup-forms/Loader '' ], function ( L) { L.start ( { `` baseUrl '': '' mc.us4.list-manage.com '', '' uuid '': '' 2a6df7ce0f3... |
Whatever kind of calving business you run or manage, software can run the farm more sustainably for camels or cows. Having an effective cattle management sy... |
| 4333 |
https://www.greenprophet.com/2022/12/sustainable-sea-circus/ |
www.greenprophet.com |
How to join the sea circus |
False |
3654 |
3418 |
0.06 |
window.dojoRequire ( [ `` mojo/signup-forms/Loader '' ], function ( L) { L.start ( { `` baseUrl '': '' mc.us4.list-manage.com '', '' uuid '': '' 2a6df7ce0f3... |
Hey ma, I’ ve run away and joined a sustainable sea circus. Dreams evolve with the times: 50 or 100 years ago, running away to join the circus was a far-fet... |
| 3639 |
https://www.greenprophet.com/2022/10/plastic-bags-clog-storm-sewers-lebanon/ |
www.greenprophet.com |
Plastic bags clog storm sewers, killing man in Lebanon |
False |
3912 |
3676 |
0.06 |
window.dojoRequire ( [ `` mojo/signup-forms/Loader '' ], function ( L) { L.start ( { `` baseUrl '': '' mc.us4.list-manage.com '', '' uuid '': '' 2a6df7ce0f3... |
This week was a sneak peak into what the rainy season will be like in Lebanon. In some cities floods engulfed cars up their windows, while in others the roo... |
| 3088 |
https://www.greenprophet.com/2022/09/solar-panels-lebanon/ |
www.greenprophet.com |
Lebanese install solar panels to survive energy crisis |
False |
4466 |
4230 |
0.05 |
window.dojoRequire ( [ `` mojo/signup-forms/Loader '' ], function ( L) { L.start ( { `` baseUrl '': '' mc.us4.list-manage.com '', '' uuid '': '' 2a6df7ce0f3... |
Lebanon is facing a severe energy crisis forcing people to run private generators for switching on light bulbs and refrigerators. This is following decades ... |
| 4738 |
https://www.greenprophet.com/2023/01/should-i-replace-my-gas-stove/ |
www.greenprophet.com |
Should I replace my gas stove? |
False |
4813 |
4577 |
0.05 |
window.dojoRequire ( [ `` mojo/signup-forms/Loader '' ], function ( L) { L.start ( { `` baseUrl '': '' mc.us4.list-manage.com '', '' uuid '': '' 2a6df7ce0f3... |
A new study finds 12.7% of childhood asthma in the US is caused by gas stoves This week a US Consumer Product Safety Commission rep told Bloomberg News they... |
| Text Only |
|---|
| Top heavy removals — PATENTS:
|
|
title |
country_code |
publication_date |
raw_len |
clean_len |
removed_pct |
abstract |
abstract_clean |
| 68962 |
Forming ester-substituted polymers for organic photovoltaics |
US |
20230323 |
515 |
262 |
0.49 |
A method comprised of combining \n \n \n \n \n \n \n \n \n \n \n \... |
A method comprised of combining\nform a solution containing a polymer\nIn this polymer R, R′, and R″ are independently selected from the group consisting of... |
| 68734 |
Forming ester-substituted polymers for organic photovoltaics |
US |
20230323 |
515 |
262 |
0.49 |
A method comprised of combining \n \n \n \n \n \n \n \n \n \n \n \... |
A method comprised of combining\nform a solution containing a polymer\nIn this polymer R, R′, and R″ are independently selected from the group consisting of... |
| 68689 |
Forming ester-substituted polymers for organic photovoltaics |
US |
20230323 |
515 |
262 |
0.49 |
A method comprised of combining \n \n \n \n \n \n \n \n \n \n \n \... |
A method comprised of combining\nform a solution containing a polymer\nIn this polymer R, R′, and R″ are independently selected from the group consisting of... |
| 68946 |
Forming ester-substituted polymers for organic photovoltaics |
US |
20230323 |
515 |
262 |
0.49 |
A method comprised of combining \n \n \n \n \n \n \n \n \n \n \n \... |
A method comprised of combining\nform a solution containing a polymer\nIn this polymer R, R′, and R″ are independently selected from the group consisting of... |
| 68831 |
Forming ester-substituted polymers for organic photovoltaics |
US |
20230323 |
515 |
262 |
0.49 |
A method comprised of combining \n \n \n \n \n \n \n \n \n \n \n \... |
A method comprised of combining\nform a solution containing a polymer\nIn this polymer R, R′, and R″ are independently selected from the group consisting of... |
| 68905 |
Forming ester-substituted polymers for organic photovoltaics |
US |
20230323 |
515 |
262 |
0.49 |
A method comprised of combining \n \n \n \n \n \n \n \n \n \n \n \... |
A method comprised of combining\nform a solution containing a polymer\nIn this polymer R, R′, and R″ are independently selected from the group consisting of... |
| 68912 |
Forming ester-substituted polymers for organic photovoltaics |
US |
20230323 |
515 |
262 |
0.49 |
A method comprised of combining \n \n \n \n \n \n \n \n \n \n \n \... |
A method comprised of combining\nform a solution containing a polymer\nIn this polymer R, R′, and R″ are independently selected from the group consisting of... |
| 69019 |
Forming ester-substituted polymers for organic photovoltaics |
US |
20230323 |
515 |
262 |
0.49 |
A method comprised of combining \n \n \n \n \n \n \n \n \n \n \n \... |
A method comprised of combining\nform a solution containing a polymer\nIn this polymer R, R′, and R″ are independently selected from the group consisting of... |
| 68748 |
Forming ester-substituted polymers for organic photovoltaics |
US |
20230323 |
515 |
262 |
0.49 |
A method comprised of combining \n \n \n \n \n \n \n \n \n \n \n \... |
A method comprised of combining\nform a solution containing a polymer\nIn this polymer R, R′, and R″ are independently selected from the group consisting of... |
| 320897 |
Fused dithieno benzothiadiazole polymers for organic photovoltaics |
US |
20230525 |
787 |
510 |
0.35 |
A composition comprising \n \n \n \n \n \n \n \n \n \n In this composition Ar1 is in... |
A composition comprising\nIn this composition Ar1 is independently selected from the group consisting of:\nand Ar2 is selected from\nAdditionally in this co... |
| 320909 |
Fused dithieno benzothiadiazole polymers for organic photovoltaics |
US |
20230525 |
787 |
510 |
0.35 |
A composition comprising \n \n \n \n \n \n \n \n \n \n In this composition Ar1 is in... |
A composition comprising\nIn this composition Ar1 is independently selected from the group consisting of:\nand Ar2 is selected from\nAdditionally in this co... |
| 321380 |
Fused dithieno benzothiadiazole polymers for organic photovoltaics |
US |
20230525 |
787 |
510 |
0.35 |
A composition comprising \n \n \n \n \n \n \n \n \n \n In this composition Ar1 is in... |
A composition comprising\nIn this composition Ar1 is independently selected from the group consisting of:\nand Ar2 is selected from\nAdditionally in this co... |
| 321608 |
Fused dithieno benzothiadiazole polymers for organic photovoltaics |
US |
20230525 |
787 |
510 |
0.35 |
A composition comprising \n \n \n \n \n \n \n \n \n \n In this composition Ar1 is in... |
A composition comprising\nIn this composition Ar1 is independently selected from the group consisting of:\nand Ar2 is selected from\nAdditionally in this co... |
| 321247 |
Fused dithieno benzothiadiazole polymers for organic photovoltaics |
US |
20230525 |
787 |
510 |
0.35 |
A composition comprising \n \n \n \n \n \n \n \n \n \n In this composition Ar1 is in... |
A composition comprising\nIn this composition Ar1 is independently selected from the group consisting of:\nand Ar2 is selected from\nAdditionally in this co... |
| 320796 |
Fused dithieno benzothiadiazole polymers for organic photovoltaics |
US |
20230525 |
787 |
510 |
0.35 |
A composition comprising \n \n \n \n \n \n \n \n \n \n In this composition Ar1 is in... |
A composition comprising\nIn this composition Ar1 is independently selected from the group consisting of:\nand Ar2 is selected from\nAdditionally in this co... |
4) Domain Hygiene & Non‑Article Suppression
What it does
Flags obvious non‑articles by path/title/domain (about/privacy/archives/shop/events, etc.) so they don’t become canonical later. Keeps non_article_reason for audit and adds is_article_like.
Why
Removes navigation/legal/store pages before dedup; improves canonical selection quality.
| Python |
|---|
| # --- 5) Domain Hygiene & Non‑Article Suppression ---
NON_ARTICLE_PATH_PATTERNS = [
r"/(about|privacy|terms|contact|cookies?)/?",
r"/(tag|category|topics?|author|authors|login|signup|subscribe)/",
r"^/wp-json/", r"/wp-admin/",
r"^/shop/", r"/store/", r"/events?/", r"/exhibit", r"/sponsor",
r"/(archive|archives)/"
]
NON_ARTICLE_TITLE_PATTERNS = [
r"^about\b", r"\bprivacy\b", r"\bsubscribe\b", r"^contact\b", r"\barchives?\b"
]
NON_ARTICLE_DOMAINS = [
"shop.pv-magazine.com", "storagesummit.solarenergyevents.com", "www.decarbxpo.com"
]
PATH_RE = re.compile("|".join(NON_ARTICLE_PATH_PATTERNS), flags=re.I)
TITLE_RE = re.compile("|".join(NON_ARTICLE_TITLE_PATTERNS), flags=re.I)
def flag_non_article(row) -> str:
url = row.get("url_clean") or ""
title = row.get("title_clean") or ""
domain = (row.get("domain") or "").lower()
try:
path = urllib.parse.urlsplit(url).path or ""
except Exception:
path = ""
if domain in NON_ARTICLE_DOMAINS: return "domain_blocklist"
if PATH_RE.search(path): return "path_rule"
if TITLE_RE.search(title): return "title_rule"
return ""
need_cols = {"url_clean","domain","title_clean"} - set(df_media.columns)
if need_cols:
print("[WARN] Missing columns for non-article flagging:", need_cols)
df_media["non_article_reason"] = ""
else:
df_media["non_article_reason"] = df_media.apply(flag_non_article, axis=1)
df_media["is_article_like"] = df_media["non_article_reason"].eq("")
print("Non-article flags (reason → count):")
display(df_media["non_article_reason"].value_counts().to_frame("count").head(15))
|
| Text Only |
|---|
| Non-article flags (reason → count):
|
|
count |
| non_article_reason |
|
|
19489 |
| path_rule |
577 |
| domain_blocklist |
45 |
5) Quality Gates (Measured)
What it does
Drops rows with effectively empty text after Step 5 but before canonicalization. Tunable thresholds, plus post‑gate histograms.
Why
Removes boilerplate and keeps real content. Prevents junk pages from serving as canonical.
| Python |
|---|
| # --- 5) Quality Gates (Measured) ---
def drop_near_empty(df: pd.DataFrame, text_col: str, min_chars: int, scope_label: str) -> pd.DataFrame:
if text_col not in df:
print(f"[{scope_label}] skip: '{text_col}' missing"); return df
before = len(df)
df2 = df[df[text_col].fillna("").str.len() >= min_chars].copy()
removed = before - len(df2)
print(f"[{scope_label}] drop_near_empty '{text_col}': removed {removed}/{before} ({removed/before:.1%}), min_chars={min_chars}")
return df2
def hist_series(s: pd.Series, title: str, xlabel: str, fname: Optional[str] = None):
v = s.dropna().astype(float)
if v.empty:
print(f"[{title}] no data"); return
plt.figure(figsize=(8,3.5))
plt.hist(v, bins=60, alpha=0.8)
plt.title(title); plt.xlabel(xlabel); plt.ylabel("count"); plt.tight_layout()
if fname: plt.savefig(FIGS_DIR / fname, dpi=120)
plt.show()
MEDIA_MIN_CHARS = 200 # tune with plots (try 120–300)
PATENT_MIN_CHARS = 40
media_pre_gate = df_media[df_media["is_article_like"]]
media_q = drop_near_empty(media_pre_gate, "content_clean", MEDIA_MIN_CHARS, "MEDIA")
patents_q = drop_near_empty(df_patents, "abstract_clean", PATENT_MIN_CHARS, "PATENTS")
print("Rows after gates → MEDIA:", len(media_q), " PATENTS:", len(patents_q))
if "content_char_count" in media_q:
hist_series(media_q["content_char_count"], "MEDIA: char length after gate", "chars",
fname="media_q_charlen.png")
if "abstract_char_count" in patents_q:
hist_series(patents_q["abstract_char_count"], "PATENTS: char length after gate", "chars",
fname="patents_q_charlen.png")
|
| Text Only |
|---|
| [MEDIA] drop_near_empty 'content_clean': removed 0/19489 (0.0%), min_chars=200
[PATENTS] drop_near_empty 'abstract_clean': removed 131/406857 (0.0%), min_chars=40
Rows after gates → MEDIA: 19489 PATENTS: 406726
|


6) Candidate Keys & Duplicate Pressure
Description
Identify and collapse duplicates using deterministic keys and lightweight fingerprints, then select a single canonical record per cluster with a transparent, reproducible policy.
- Media: merge by (a) strict
url_key, (b) exact‐content hash content_sha1 (after conservative normalization), and (c) token-set title fingerprints title_fp within the same domain, gated by length/date to avoid over-merging.
- Patents: duplication is structural (many rows per
publication_number). We keep one canonical row per publication based on content richness and mild Englishness, and retain a links table for full provenance.
Input
df_media with: url/url_clean, domain, title, content_clean, published_dt, is_listing, plus word/char counts.
df_patents with: publication_number, application_number, title, abstract_clean, publication_date_dt, plus word/char counts.
This step also (re)computes, if missing:
- Media:
content_norm → content_sha1, title_fp, url_key, content_word_count.
- Patents:
abstract_norm → abstract_sha1, title_fp, publication_date_dt, abstract_word_count.
Output
Diagnostics (from the previous sub-step): media_dupes_by_*.csv, patent_dupes_by_*.csv.
Canonicalization artifacts (saved under reports/exploration/):
media_canonical.csv — one row per canonical media document.
media_dupe_links.csv — one row per removed duplicate: member_id → canonical_id with reason and group_key.
patent_canonical.csv — one row per publication_number.
patent_dupe_links.csv — mapping of member row → canonical row (publication_number).
QA invariant enforced: (rows removed) == (rows in links table).
Cleaning Objective
- Media: collapse exact and near-exact duplicates while preferring a high-quality, non-listing representative; keep a full audit trail so dropped items remain traceable.
- Patents: reduce to a single, content-rich record per publication, preserving links so later normalization (e.g., CPC/inventor junctions) and GraphRAG provenance remain intact.
Why data-driven
The keys/fingerprints expose where duplicate pressure is highest (e.g., identical URLs/content; repeated templates). Title-based merges are gated by measurable signals (length ratio ≥ 0.90; date span ≤ 7 days), preventing accidental merges of legitimately different stories. For patents, the per-publication collapse directly follows the observed many-rows-per-ID structure and yields exactly one representative per publication_number.
| Python |
|---|
| # --- 6) Candidate Keys & Duplicate Pressure — refined & canonicalization ---
import unicodedata
from collections import defaultdict
from dataclasses import dataclass
from typing import Iterable
def normalize_for_hash(text: str) -> str:
if not isinstance(text, str):
return ""
s = unicodedata.normalize("NFKC", text)
s = s.lower()
s = re.sub(r"https?://\S+|www\.\S+", " ", s)
s = re.sub(r"\S+@\S+", " ", s)
s = re.sub(r"[ \t]+", " ", s)
s = re.sub(r"\s*\n\s*", "\n", s).strip()
return s
def text_sha1(s: str) -> str:
return hashlib.sha1((s or "").encode("utf-8", "ignore")).hexdigest()
STOPWORDS = {
"the","a","an","and","or","of","to","in","for","on","with","by","at","from",
"is","are","was","were","as","that","this","these","those","be","it","its"
}
def title_fingerprint(title: str) -> str:
if not isinstance(title, str) or not title.strip():
return ""
s = unicodedata.normalize("NFKC", title).lower()
toks = re.findall(r"[a-z0-9]+", s)
toks = [t for t in toks if t not in STOPWORDS and len(t) > 1]
if not toks:
return ""
uniq = sorted(set(toks))
return "|".join(uniq)
_TRACK_RE = re.compile(r"^(utm_|fbclid$|gclid$|mc_cid$|mc_eid$)", re.I)
def to_url_key(url_like: str) -> str:
if not isinstance(url_like, str) or not url_like:
return ""
try:
u = urllib.parse.urlsplit(url_like)
host = (u.netloc or "").lower()
if host.startswith("www."):
host = host[4:]
path = u.path or "/"
if len(path) > 1 and path.endswith("/"):
path = path[:-1]
q = [(k, v) for (k, v) in urllib.parse.parse_qsl(u.query, keep_blank_values=True)
if not _TRACK_RE.match(k)]
q.sort()
q_str = urllib.parse.urlencode(q)
return f"{host}{path}" + (f"?{q_str}" if q_str else "")
except Exception:
return url_like.strip()
def duplicate_report(df: pd.DataFrame, key: str) -> pd.DataFrame:
if key not in df.columns:
return pd.DataFrame(columns=[key, "dupe_count"])
g = df[df.duplicated(subset=key, keep=False)]
if g.empty:
return pd.DataFrame(columns=[key, "dupe_count"])
out = (g.groupby(key).size().reset_index(name="dupe_count")
.sort_values("dupe_count", ascending=False))
return out
# --- Work copies for canonicalization (use gated inputs) ---
df_media_for_canon = media_q.copy()
df_patents_for_canon = patents_q.copy()
# --- Ensure features exist (idempotent) on the working frames ---
# MEDIA
if "content_clean" in df_media_for_canon.columns and "content_sha1" not in df_media_for_canon.columns:
df_media_for_canon["content_norm"] = df_media_for_canon["content_clean"].map(normalize_for_hash)
df_media_for_canon["content_sha1"] = df_media_for_canon["content_norm"].map(text_sha1)
if "content_word_count" not in df_media_for_canon.columns and "content_clean" in df_media_for_canon.columns:
df_media_for_canon["content_word_count"] = (
df_media_for_canon["content_clean"].fillna("").astype(str).str.split().map(len, na_action="ignore")
)
if "title" in df_media_for_canon.columns and "title_fp" not in df_media_for_canon.columns:
df_media_for_canon["title_fp"] = df_media_for_canon["title"].map(title_fingerprint)
if "title_fp" in df_media_for_canon.columns:
df_media_for_canon["title_fp"] = df_media_for_canon["title_fp"].replace("", np.nan)
if "published_dt" not in df_media_for_canon.columns and "date" in df_media_for_canon.columns:
df_media_for_canon["published_dt"] = pd.to_datetime(df_media_for_canon["date"], errors="coerce")
if "url_key" not in df_media_for_canon.columns:
src_url = "url_clean" if "url_clean" in df_media_for_canon.columns else "url"
df_media_for_canon["url_key"] = df_media_for_canon[src_url].map(to_url_key)
# PATENTS
if "abstract_clean" in df_patents_for_canon.columns and "abstract_sha1" not in df_patents_for_canon.columns:
df_patents_for_canon["abstract_norm"] = df_patents_for_canon["abstract_clean"].map(normalize_for_hash)
df_patents_for_canon["abstract_sha1"] = df_patents_for_canon["abstract_norm"].map(text_sha1)
if "title" in df_patents_for_canon.columns and "title_fp" not in df_patents_for_canon.columns:
df_patents_for_canon["title_fp"] = df_patents_for_canon["title"].map(title_fingerprint)
if "title_fp" in df_patents_for_canon.columns:
df_patents_for_canon["title_fp"] = df_patents_for_canon["title_fp"].replace("", np.nan)
if "publication_date_dt" not in df_patents_for_canon.columns and "publication_date" in df_patents_for_canon.columns:
df_patents_for_canon["publication_date_dt"] = pd.to_datetime(df_patents_for_canon["publication_date"], errors="coerce")
if "abstract_word_count" not in df_patents_for_canon.columns and "abstract_clean" in df_patents_for_canon.columns:
df_patents_for_canon["abstract_word_count"] = (
df_patents_for_canon["abstract_clean"].fillna("").astype(str).str.split().map(len, na_action="ignore")
)
# --- Canonical selection helpers ---
@dataclass
class MediaCanonPrefs:
min_len_ratio: float = 0.90
max_dt_diff_days: int = 7
require_nonlisting_canon: bool = True
def pick_media_canonical(group: pd.DataFrame) -> str:
g = group.copy()
if "is_listing" not in g.columns:
g["is_listing"] = False
if "content_word_count" not in g.columns:
g["content_word_count"] = g.get("content_clean", "").astype(str).str.split().map(len, na_action="ignore")
if "published_dt" not in g.columns:
g["published_dt"] = pd.NaT
title_len = g.get("title_clean", g.get("title", "")).astype(str).str.len()
url_key = g.get("url_key", g.get("url_clean", g.get("url", ""))).astype(str)
order = g.assign(
_is_listing = g["is_listing"].fillna(False).astype(bool),
_words = g["content_word_count"].fillna(-1).astype(int),
_dt = pd.to_datetime(g["published_dt"], errors="coerce"),
_tlen = title_len.fillna(0).astype(int),
_urlk = url_key.fillna(""),
).sort_values(
by=["_is_listing", "_words", "_dt", "_tlen", "_urlk"],
ascending=[True, False, True, False, True],
kind="mergesort"
)
return str(order.index[0])
def group_level_len_ratio(group: pd.DataFrame, col: str) -> float:
vals = group[col].fillna(0).astype(int).tolist()
if not vals:
return 1.0
return (min(vals) / max(vals)) if max(vals) > 0 else 1.0
def group_level_date_span_days(group: pd.DataFrame, col: str) -> Optional[int]:
if col not in group.columns:
return None
dt = pd.to_datetime(group[col], errors="coerce").dropna()
if dt.empty:
return None
return int((dt.max() - dt.min()).days)
class UnionFind:
def __init__(self):
self.parent = {}
def find(self, x):
if x not in self.parent:
self.parent[x] = x
if self.parent[x] != x:
self.parent[x] = self.find(self.parent[x])
return self.parent[x]
def union(self, a, b):
ra, rb = self.find(a), self.find(b)
if ra != rb:
self.parent[rb] = ra
def canonicalize_media(df: pd.DataFrame, prefs: MediaCanonPrefs) -> tuple[pd.DataFrame, pd.DataFrame]:
if df.empty:
return df.copy(), pd.DataFrame(columns=["member_id","canonical_id","reason","group_key"])
id_col = "url_clean" if "url_clean" in df.columns else "url"
assert id_col in df.columns, "df_media must have 'url_clean' or 'url'"
uf = UnionFind()
reasons_by_member = defaultdict(set)
groupkeys_by_member = defaultdict(set)
def merge_group(ids: Iterable[str], reason: str, key: str):
ids = [i for i in dict.fromkeys(ids) if isinstance(i, str) and i]
if len(ids) <= 1:
return
g_idx = df.set_index(id_col).loc[ids]
canon_id = pick_media_canonical(g_idx)
for m in ids:
if m != canon_id:
uf.union(canon_id, m)
reasons_by_member[m].add(reason)
groupkeys_by_member[m].add(str(key))
# A) identical URL keys (skip empties)
if "url_key" in df.columns:
for key, g in df.groupby("url_key", dropna=False):
if not key or len(g) <= 1:
continue
merge_group(g[id_col].tolist(), reason="url_key", key=str(key))
# B) exact content across domains — with guards
if {"content_sha1","content_norm","content_word_count"}.issubset(df.columns):
m = (df["content_norm"].str.len() >= 200) & (df["content_word_count"] >= 60)
for key, g in df[m].groupby("content_sha1"):
if key and len(g) > 1:
merge_group(g[id_col].tolist(), reason="content_sha1", key=str(key))
# C) title FP within domain, gated
if "title_fp" in df.columns and "domain" in df.columns:
guard_col = "content_word_count" if "content_word_count" in df.columns else None
for (dom, fp), g in df[df["title_fp"].notna()].groupby(["domain", "title_fp"]):
if len(g) <= 1:
continue
ok_len = True
if guard_col:
ok_len = group_level_len_ratio(g, guard_col) >= prefs.min_len_ratio
ok_dt = True
span = group_level_date_span_days(g, "published_dt")
if span is not None:
ok_dt = span <= prefs.max_dt_diff_days
if not (ok_len and ok_dt):
continue
if prefs.require_nonlisting_canon and "is_listing" in g.columns and g["is_listing"].all():
continue
merge_group(g[id_col].tolist(), reason="title_fp_in_domain_len90_dt7d", key=f"{dom}||{fp}")
member_ids = df[id_col].astype(str)
root_of = {m: uf.find(m) for m in member_ids}
df_with_root = df.copy()
df_with_root["__root"] = df_with_root[id_col].map(root_of)
canon_rows = []
link_rows = []
for root, g in df_with_root.groupby("__root", dropna=False):
g2 = g.set_index(id_col)
final_canon_id = pick_media_canonical(g2) if len(g2) > 0 else str(root)
gg = g.copy()
if "is_listing" not in gg.columns: gg["is_listing"] = False
if "content_word_count" not in gg.columns:
gg["content_word_count"] = gg.get("content_clean","").astype(str).str.split().map(len, na_action="ignore")
if "published_dt" not in gg.columns: gg["published_dt"] = pd.NaT
title_len = gg.get("title_clean", gg.get("title","")).astype(str).str.len()
url_key = gg.get("url_key", gg.get("url_clean", gg.get("url",""))).astype(str)
ranked = gg.assign(
__is_final = (gg[id_col] == final_canon_id),
_is_listing = gg["is_listing"].fillna(False).astype(bool),
_words = gg["content_word_count"].fillna(-1).astype(int),
_dt = pd.to_datetime(gg["published_dt"], errors="coerce"),
_tlen = title_len.fillna(0).astype(int),
_urlk = url_key.fillna("")
).sort_values(
by=["__is_final","_is_listing","_words","_dt","_tlen","_urlk"],
ascending=[False, True, False, True, False, True],
kind="mergesort"
)
canon_row = ranked.iloc[0]
canon_rows.append(canon_row)
for _, r in ranked.iloc[1:].iterrows():
member_id = str(r[id_col])
reasons = set(reasons_by_member.get(member_id, set() ))
if member_id == final_canon_id:
reasons.add("same_id_duplicate")
if not reasons:
reasons.add("union")
link_rows.append({
"member_id": member_id,
"canonical_id": final_canon_id,
"reason": "|".join(sorted(reasons)),
"group_key": "|".join(sorted(groupkeys_by_member.get(member_id, set())))
})
canon_df = pd.DataFrame(canon_rows).reset_index(drop=True)
links_df = pd.DataFrame(link_rows, columns=["member_id","canonical_id","reason","group_key"])
canon_out = REPORTS_DIR / "media_canonical.csv"
links_out = REPORTS_DIR / "media_dupe_links.csv"
canon_df.to_csv(canon_out, index=False)
links_df.to_csv(links_out, index=False)
removed = len(df) - len(canon_df)
if removed != len(links_df):
print(f"[WARN] removed={removed} but links={len(links_df)}; investigate groups with identical IDs.")
else:
print(f"[OK] Invariant holds: removed={removed} == links={len(links_df)}")
print(f"[MEDIA] Canonical rows: {len(canon_df)} (from {len(df)}) → {canon_out.name}")
print(f"[MEDIA] Dupe links : {len(links_df)} → {links_out.name}")
return canon_df, links_df
EN_TOKENS = {"the","and","for","with","from","this","that","method","system","device","composition","process","use"}
def englishness_score(s: str) -> float:
if not isinstance(s, str) or not s:
return 0.0
ascii_ratio = sum(1 for ch in s if ord(ch) < 128) / max(1, len(s))
toks = re.findall(r"[a-z]+", s.lower())
en_hits = sum(t in EN_TOKENS for t in toks)
return ascii_ratio + 0.05 * en_hits
def pick_patent_canonical(group: pd.DataFrame) -> int:
g = group.copy()
words = g.get("abstract_word_count", pd.Series([-1]*len(g), index=g.index)).fillna(-1)
en = g.get("abstract_clean", "").map(englishness_score)
dt = pd.to_datetime(g.get("publication_date_dt"), errors="coerce")
tlen = g.get("title_clean", g.get("title", "")).astype(str).str.len()
order = g.assign(_w=words.astype(int),
_e=en.astype(float),
_dt=dt,
_t=tlen.astype(int)).sort_values(
by=["_w","_e","_dt","_t"],
ascending=[False, False, True, False],
kind="mergesort"
)
return int(order.index[0])
def canonicalize_patents(df: pd.DataFrame) -> tuple[pd.DataFrame, pd.DataFrame]:
if df.empty or "publication_number" not in df.columns:
return df.copy(), pd.DataFrame(columns=["member_index","publication_number","canonical_index","reason"])
links = []
canon_rows = []
for pub, g in df.groupby("publication_number", dropna=False):
if len(g) == 1:
canon_rows.append(g.iloc[0])
continue
pick_idx = pick_patent_canonical(g)
pick_row = g.loc[pick_idx]
canon_rows.append(pick_row)
for member_idx in g.index:
if member_idx != pick_idx:
links.append({
"member_index": int(member_idx),
"publication_number": pub,
"canonical_index": int(pick_idx),
"reason": "publication_number"
})
canon_df = pd.DataFrame(canon_rows).reset_index(drop=True)
links_df = pd.DataFrame(links)
canon_out = REPORTS_DIR / "patent_canonical.csv"
links_out = REPORTS_DIR / "patent_dupe_links.csv"
canon_df.to_csv(canon_out, index=False)
links_df.to_csv(links_out, index=False)
print(f"[PATENTS] Canonical rows: {len(canon_df)} (from {len(df)}) → {canon_out.name}")
print(f"[PATENTS] Dupe links : {len(links_df)} → {links_out.name}")
return canon_df, links_df
# ---------- Run canonicalization on gated frames ----------
media_prefs = MediaCanonPrefs(min_len_ratio=0.90, max_dt_diff_days=7, require_nonlisting_canon=True)
media_canonical, media_links = canonicalize_media(df_media_for_canon, media_prefs)
patent_canonical, patent_links = canonicalize_patents(df_patents_for_canon)
def print_media_stats(df_raw: pd.DataFrame, df_can: pd.DataFrame, links: pd.DataFrame):
removed = len(df_raw) - len(df_can)
print(f"[MEDIA] Removed/merged duplicates: {removed} ({removed/len(df_raw):.1%})")
if not links.empty:
print(links["reason"].value_counts().rename("merge_reason_counts"))
def print_patent_stats(df_raw: pd.DataFrame, df_can: pd.DataFrame, links: pd.DataFrame):
removed = len(df_raw) - len(df_can)
print(f"[PATENTS] Rows reduced by: {removed} ({removed/len(df_raw):.1%})")
if "publication_number" in df_raw.columns:
pubs = df_raw["publication_number"].nunique()
print(f"[PATENTS] Unique publications: {pubs} → canon rows should equal this (check: {len(df_can)})")
if not links.empty:
print(links["reason"].value_counts().rename("merge_reason_counts"))
print_media_stats(df_media_for_canon, media_canonical, media_links)
print_patent_stats(df_patents_for_canon, patent_canonical, patent_links)
|
| Text Only |
|---|
1
2
3
4
5
6
7
8
9
10
11
12
13
14
15
16
17 | [OK] Invariant holds: removed=158 == links=158
[MEDIA] Canonical rows: 19331 (from 19489) → media_canonical.csv
[MEDIA] Dupe links : 158 → media_dupe_links.csv
[PATENTS] Canonical rows: 31364 (from 406726) → patent_canonical.csv
[PATENTS] Dupe links : 375362 → patent_dupe_links.csv
[MEDIA] Removed/merged duplicates: 158 (0.8%)
reason
title_fp_in_domain_len90_dt7d 101
content_sha1 32
same_id_duplicate 17
content_sha1|title_fp_in_domain_len90_dt7d 8
Name: merge_reason_counts, dtype: int64
[PATENTS] Rows reduced by: 375362 (92.3%)
[PATENTS] Unique publications: 31364 → canon rows should equal this (check: 31364)
reason
publication_number 375362
Name: merge_reason_counts, dtype: int64
|
Data Notes
-
Media
-
url_key normalizes host/path/query (drops tracking params, ignores scheme/www, trims trailing slashes) to catch trivial duplicates.
content_sha1 collapses syndicated/mirrored articles (exact text match), with guards to avoid merging boilerplate/very short pages.
title_fp merges are domain-scoped and gated (length ratio & date window) to target archive/profile/template pages that differ only superficially.
Canonical selection always prefers non-listing over listing pages when both exist.
-
The links table provides a transparent audit trail with reason ∈ {url_key, content_sha1, title_fp_in_domain_len90_dt7d, same_id_duplicate}.
-
Patents
-
Canonicalization is strictly within publication_number; we do not merge across publications even if title_fp/abstract_sha1 collide (those collisions often reflect translations or family filings).
- The canonical row favors longer abstracts and mild Englishness, then earliest publication date and longer title to produce a single, high-signal representative.
- All member→canonical mappings are preserved for downstream normalization (e.g., emitting CPC and inventor junction tables) and GraphRAG provenance.
7) Patent normalization (aggregate CPC & inventors)
What it does
Aggregates all CPC codes and inventors to one row per publication_number.
Prefers longest title/abstract; keeps earliest publication date.
Why
Downstream tasks (search/stats/RAG) usually want one record per publication with multi‑value fields aggregated.
| Python |
|---|
| # --- 7) Patent normalization (aggregate CPC & inventors) ---
# 1) Robust date parser: 8-digit YYYYMMDD, 10/13-digit epochs, strings OK
def parse_date_col(s: pd.Series, name: str = "date") -> pd.Series:
ss = s.astype(str).str.strip()
out = pd.to_datetime(ss, errors="coerce") # generic attempt
# 8-digit YYYYMMDD => force format (prevents epoch misread)
m8 = ss.str.fullmatch(r"\d{8}")
if m8.any():
out.loc[m8] = pd.to_datetime(ss[m8], format="%Y%m%d", errors="coerce")
# 10-digit epoch (seconds)
m10 = ss.str.fullmatch(r"\d{10}")
if m10.any():
out.loc[m10] = pd.to_datetime(ss[m10].astype("int64"), unit="s", errors="coerce")
# 13-digit epoch (milliseconds)
m13 = ss.str.fullmatch(r"\d{13}")
if m13.any():
out.loc[m13] = pd.to_datetime(ss[m13].astype("int64"), unit="ms", errors="coerce")
return out
# 2) Reparse dates on base + gated frames
if "publication_date" in df_patents.columns:
df_patents["publication_date_dt"] = parse_date_col(df_patents["publication_date"], "publication_date")
if "patents_q" in globals():
patents_q = patents_q.copy()
if "publication_date" in patents_q.columns:
patents_q["publication_date_dt"] = parse_date_col(patents_q["publication_date"], "publication_date")
else:
# if you didn't create a gated set, fall back to the base table
patents_q = df_patents.copy()
# 3) (Re)aggregate normalized patents (only if not already defined)
def _ensure_list(x):
if isinstance(x, list): return x
if isinstance(x, tuple): return list(x)
if isinstance(x, str) and x.strip().startswith("[") and x.strip().endswith("]"):
try:
y = ast.literal_eval(x)
if isinstance(y, (list, tuple)): return list(map(str, y))
except Exception:
pass
if pd.isna(x): return []
return [str(x)]
def pick_longest_text(series: pd.Series) -> str:
s = series.fillna("").astype(str)
return s.iloc[s.str.len().argmax()] if len(s) else ""
def uniq_sorted_str(vals: list[str]) -> str:
return "; ".join(sorted({v for v in vals if v}))
def aggregate_patents(df: pd.DataFrame) -> pd.DataFrame:
if "publication_number" not in df.columns:
raise ValueError("publication_number required for patent normalization")
d = df.copy()
d["inv_list"] = d["inventor"].apply(_ensure_list) if "inventor" in d else [[]]
d["cpc_list"] = d["cpc_code"].apply(_ensure_list) if "cpc_code" in d else [[]]
agg = (d.sort_values(["publication_date_dt"], ascending=True)
.groupby("publication_number", as_index=False, dropna=False)
.agg({
"application_number": lambda s: "; ".join(sorted(set(map(str, s)))),
"country_code": lambda s: "; ".join(sorted(set(map(str, s)))),
"title_clean": pick_longest_text,
"abstract_clean": pick_longest_text,
"publication_date_dt":"first",
"inv_list": lambda s: sorted(set(itertools.chain.from_iterable(s))),
"cpc_list": lambda s: sorted(set(itertools.chain.from_iterable(s))),
}))
agg["inventors"] = agg["inv_list"].apply(uniq_sorted_str)
agg["cpc_codes"] = agg["cpc_list"].apply(uniq_sorted_str)
return agg.drop(columns=["inv_list","cpc_list"])
patents_norm = aggregate_patents(patents_q)
print("Patents normalized →", patents_norm.shape)
|
| Text Only |
|---|
| Patents normalized → (31364, 8)
|
8) Date Coverage Plots (post‑clean)
What it does
Monthly counts for media (canonical) and patents (normalized) to spot gaps/spikes.
Why
Visual checks catch ingestion or cleaning issues.
| Python |
|---|
| # MEDIA timeline
if "published_dt" in media_canonical:
ok = media_canonical["published_dt"].notna().mean()
print(f"MEDIA: published_dt parse success = {ok:.1%} "
f"(min={media_canonical['published_dt'].min()}, max={media_canonical['published_dt'].max()})")
media_month = media_canonical["published_dt"].dt.to_period("M").value_counts().sort_index()
plt.figure(figsize=(10,3.5)); plt.bar(media_month.index.astype(str), media_month.values)
plt.title("MEDIA: articles per month (clean+canonical)"); plt.xticks(rotation=45, ha="right"); plt.tight_layout()
plt.savefig(FIGS_DIR / "media_month_counts.png", dpi=120); plt.show()
# PATENTS timeline (normalized)
if "publication_date_dt" in patents_norm:
ok = patents_norm["publication_date_dt"].notna().mean()
print(f"PATENTS: publication_date_dt parse success = {ok:.1%} "
f"(min={patents_norm['publication_date_dt'].min()}, max={patents_norm['publication_date_dt'].max()})")
pat_month = patents_norm["publication_date_dt"].dt.to_period("M").value_counts().sort_index()
plt.figure(figsize=(10,3.5)); plt.bar(pat_month.index.astype(str), pat_month.values)
plt.title("PATENTS: publications per month (normalized)"); plt.xticks(rotation=45, ha="right"); plt.tight_layout()
plt.savefig(FIGS_DIR / "patents_month_counts.png", dpi=120); plt.show()
|
| Text Only |
|---|
| MEDIA: published_dt parse success = 100.0% (min=2022-01-02 00:00:00, max=2024-10-24 00:00:00)
|

| Text Only |
|---|
| PATENTS: publication_date_dt parse success = 100.0% (min=2022-01-01 00:00:00, max=2024-09-05 00:00:00)
|

9) Top Domains (pre/post) & Length Diagnostics
What it does
Shows where content comes from and how cleaning changes it (pre vs post).
Why
Highlights sources that need special handling or exclusion rules.
| Python |
|---|
| # Pre-clean top domains (use raw)
if "url" in df_media_raw.columns:
pre_domains = df_media_raw["url"].map(extract_domain).value_counts().head(20)
pre_domains.to_csv(REPORTS_DIR / "media_top_domains_pre.csv")
print("MEDIA: top domains (raw)"); display(pre_domains.to_frame("count"))
# Post-clean top domains (canonical)
if "domain" in media_canonical.columns:
post_domains = media_canonical["domain"].value_counts().head(20)
post_domains.to_csv(REPORTS_DIR / "media_top_domains_post.csv")
print("MEDIA: top domains (after cleaning+canonical)"); display(post_domains.to_frame("count"))
# Length summary (sanity)
if {"content","content_clean"}.issubset(df_media.columns):
comp = pd.DataFrame({
"raw_chars": df_media["content"].astype(str).str.len(),
"clean_chars": df_media["content_clean"].astype(str).str.len()
})
print("MEDIA length summary (raw vs clean):"); display(comp.describe().T)
|
|
count |
| url |
|
| www.energy-xprt.com |
4181 |
| www.pv-magazine.com |
3070 |
| www.azocleantech.com |
2488 |
| cleantechnica.com |
2088 |
| www.pv-tech.org |
1969 |
| www.thinkgeoenergy.com |
1052 |
| www.solarpowerportal.co.uk |
850 |
| www.solarpowerworldonline.com |
778 |
| www.energyvoice.com |
664 |
| solarindustrymag.com |
620 |
| solarquarter.com |
590 |
| www.rechargenews.com |
573 |
| www.naturalgasintel.com |
297 |
| www.iea.org |
173 |
| www.energyintel.com |
170 |
| sgvoice.energyvoice.com |
164 |
| www.greenprophet.com |
130 |
| www.greenairnews.com |
58 |
| ecofriend.com |
55 |
| forum.all-energy.co.uk |
35 |
| Text Only |
|---|
| MEDIA: top domains (after cleaning+canonical)
|
|
count |
| domain |
|
| www.energy-xprt.com |
4049 |
| www.pv-magazine.com |
2944 |
| www.azocleantech.com |
2457 |
| www.pv-tech.org |
1966 |
| cleantechnica.com |
1752 |
| www.thinkgeoenergy.com |
1052 |
| www.solarpowerportal.co.uk |
850 |
| www.solarpowerworldonline.com |
778 |
| www.energyvoice.com |
635 |
| solarindustrymag.com |
620 |
| solarquarter.com |
590 |
| www.rechargenews.com |
557 |
| www.naturalgasintel.com |
295 |
| www.energyintel.com |
170 |
| www.iea.org |
158 |
| sgvoice.energyvoice.com |
151 |
| www.greenprophet.com |
118 |
| www.greenairnews.com |
58 |
| ecofriend.com |
53 |
| forum.all-energy.co.uk |
35 |
| Text Only |
|---|
| MEDIA length summary (raw vs clean):
|
|
count |
mean |
std |
min |
25% |
50% |
75% |
max |
| raw_chars |
20,111.00 |
5,038.63 |
3,030.23 |
1,183.00 |
2,643.00 |
4,266.00 |
6,954.50 |
20,021.00 |
| clean_chars |
20,111.00 |
4,972.82 |
3,001.41 |
1,164.00 |
2,604.00 |
4,201.00 |
6,867.50 |
19,816.00 |
10) Language Detection
| Python |
|---|
| DETECTOR = None
# Preferred: pycld3 (best for short text; reliability flag)
try:
import pycld3
def _detect_lang(text: str):
t = (text or "").strip()
if len(t) < 25:
return ("unknown", 0.0) # too short to trust
r = pycld3.get_language(t)
if r:
return (r.language or "unknown", float(getattr(r, "probability", 0.0)))
return ("unknown", 0.0)
DETECTOR = "pycld3"
except Exception:
# Fallback: langid (pure Python)
try:
import langid
langid.set_languages(None) # keep all languages
def _detect_lang(text: str):
t = (text or "").strip()
if len(t) < 25:
return ("unknown", 0.0)
code, score = langid.classify(t)
return (code, float(score))
DETECTOR = "langid"
except Exception:
# Fallback: langdetect (seed for determinism)
try:
from langdetect import detect, DetectorFactory
DetectorFactory.seed = 0
def _detect_lang(text: str):
t = (text or "").strip()
if len(t) < 25:
return ("unknown", 0.0)
try:
return (detect(t), 1.0) # no score available; treat as 1.0
except Exception:
return ("unknown", 0.0)
DETECTOR = "langdetect"
except Exception:
DETECTOR = None
def add_lang(df: pd.DataFrame, text_col: str, code_col: str, score_col: str) -> pd.DataFrame:
if DETECTOR is None:
print("Language detection skipped: no detector available.")
return df
if text_col not in df.columns:
print(f"Language detection skipped: '{text_col}' missing.")
return df
out = df[text_col].fillna("").astype(str).map(_detect_lang)
df[code_col] = out.map(lambda x: x[0])
df[score_col] = out.map(lambda x: x[1])
vc = df[code_col].value_counts().head(10)
print(f"Language via {DETECTOR} on '{text_col}' → top codes:"); display(vc.to_frame("count"))
return df
|
| Python |
|---|
| # Apply to final tables
media_canonical = add_lang(media_canonical, "content_clean", "lang_content", "lang_content_score")
media_canonical = add_lang(media_canonical, "title_clean", "lang_title", "lang_title_score")
patents_norm = add_lang(patents_norm, "abstract_clean", "lang_abs", "lang_abs_score")
patents_norm = add_lang(patents_norm, "title_clean", "lang_title", "lang_title_score")
|
| Text Only |
|---|
| Language via langid on 'content_clean' → top codes:
|
|
count |
| lang_content |
|
| en |
19325 |
| la |
2 |
| de |
2 |
| ru |
1 |
| es |
1 |
| Text Only |
|---|
| Language via langid on 'title_clean' → top codes:
|
|
count |
| lang_title |
|
| en |
17029 |
| it |
803 |
| hu |
549 |
| de |
171 |
| es |
116 |
| nl |
103 |
| fr |
101 |
| mt |
66 |
| unknown |
51 |
| da |
36 |
| Text Only |
|---|
| Language via langid on 'abstract_clean' → top codes:
|
|
count |
| lang_abs |
|
| en |
30909 |
| fr |
273 |
| ko |
101 |
| zh |
31 |
| de |
24 |
| es |
9 |
| pl |
6 |
| ar |
4 |
| ro |
2 |
| la |
1 |
| Text Only |
|---|
| Language via langid on 'title_clean' → top codes:
|
|
count |
| lang_title |
|
| en |
26522 |
| fr |
1111 |
| unknown |
1009 |
| nl |
670 |
| de |
521 |
| it |
434 |
| da |
301 |
| es |
187 |
| id |
107 |
| tl |
65 |
11) Save Silver Drafts + Audit Slices
What it does
Writes Parquet (or CSV.GZ fallback) drafts and small head samples for quick QA.
Why
Provides stable handoffs to downstream consumers and preserves provenance.
| Python |
|---|
| ## For RAG/analytics: use canonical media + normalized patents
save_kaggle(media_canonical, f"media_canonical_{len(media_canonical)}")
save_kaggle(patents_norm, f"patents_normalized_{len(patents_norm)}")
# Audit CSVs
#(media_canonical[["url_clean","domain","published_dt","title_clean","content_char_count"]]
# .head(50).to_csv(REPORTS_DIR / "media_canonical_head50.csv", index=False))
#(patents_norm[["publication_number","publication_date_dt","title_clean","abstract_char_count","country_code","cpc_codes"]]
# .head(50).to_csv(REPORTS_DIR / "patents_norm_head50.csv", index=False))
#print("Audit CSVs written to", REPORTS_DIR)
|
| Text Only |
|---|
| Kaggle Silver → C:\Users\gerbe\PycharmProjects\MT\notebooks\cleantech_data\silver\kaggle\2025-08-09\media_canonical_19331.parquet
Kaggle Silver → C:\Users\gerbe\PycharmProjects\MT\notebooks\cleantech_data\silver\kaggle\2025-08-09\patents_normalized_31364.parquet
WindowsPath('C:/Users/gerbe/PycharmProjects/MT/notebooks/cleantech_data/silver/kaggle/2025-08-09/patents_normalized_31364.parquet')
|
OpenAlex
Visual Overview

cleaning pipeline for OpenAlex Topics, matching the tone/structure you used for media & patents. It:
- Reads Bronze JSONL (stream-safe).
- Builds canonical Silver tables:
topics_canonical, topic_keywords_m2m, topic_siblings_m2m, and a tiny taxonomy reference (domains, fields, subfields).
- Adds language detection (robust fallbacks).
- Computes length/coverage QA slices and EDA.
- Saves Parquet (with CSV.GZ fallback) + optional audit CSVs.
- Leaves clear seams for later LLM enrichment and for your triple retrieval stack (dense/bi-encoder, BM25, GraphRAG).
Replace paths as needed if your date bucket differs. I’ve set the input to your provided path:
cleantech_data/bronze/openalex/topics/2025-08-09/extracted/topics.jsonl
0) Notebook Preamble
Description
Sets up the notebook runtime (imports, display prefs) so downstream cells behave consistently and prints tables cleanly.
| Python |
|---|
| import os
import re
import json
import uuid
import gzip
import math
import hashlib
import datetime as dt
from pathlib import Path
from typing import Dict, Any, List, Iterable, Optional, Tuple
import pandas as pd
import numpy as np
pd.options.display.max_rows = 20
pd.options.display.max_colwidth = 120
from IPython.display import display
|
1) Config & Paths
Description
Resolves Bronze and Silver directories exactly like media/patent: picks the latest OpenAlex topics date bucket unless an explicit path is present; derives the matching Silver bucket.
Input
PROJECT_ROOT, DATA_ROOT, latest_date_dir(...), optional explicit file: .../topics/2025-08-09/extracted/topics.jsonl.
Output
topics_path, bucket_name, SILVER_OPENALEX_DIR (created), console confirmation of paths.
Cleaning Objective
Deterministic routing: every Silver artifact ties back to a single Bronze snapshot.
| Python |
|---|
| # Uses same routing helpers you already defined earlier in the notebook:
# - PROJECT_ROOT, DATA_ROOT, REPO_ROOT, REPORTS_DIR
# - latest_date_dir(...), load_latest_extracted(...), N_ROWS
# Base for OpenAlex topics Bronze
BRONZE_OPENALEX_TOPICS = Path(
os.getenv("OPENALEX_TOPICS_DIR", PROJECT_ROOT / "cleantech_data" / "bronze" / "openalex" / "topics")
).resolve()
# Default to latest date bucket (same as media/patent sections)
openalex_date_dir = latest_date_dir(BRONZE_OPENALEX_TOPICS)
openalex_ext_dir = openalex_date_dir / "extracted"
# Optional explicit override (your provided file). If it exists, we use it.
OPENALEX_EXPLICIT = PROJECT_ROOT / "cleantech_data" / "bronze" / "openalex" / "topics" / "2025-08-09" / "extracted" / "topics.jsonl"
if OPENALEX_EXPLICIT.exists():
topics_path = OPENALEX_EXPLICIT
bucket_name = OPENALEX_EXPLICIT.parents[1].name # .../topics/<YYYY-MM-DD>/extracted/topics.jsonl
else:
# Fall back to latest bucket (support both plain and gz)
topics_path = sorted(openalex_ext_dir.glob("topics.jsonl*"))[-1]
bucket_name = openalex_date_dir.name
# Silver output mirrors media/patent: silver/openalex/<bronze_date_bucket>/
SILVER_OPENALEX_DIR = (NB_DIR / "cleantech_data" / "silver" / "openalex" / bucket_name).resolve()
SILVER_OPENALEX_DIR.mkdir(parents=True, exist_ok=True)
print("OpenAlex Bronze file:", topics_path)
print("OpenAlex Bronze bucket:", bucket_name)
print("Silver (OpenAlex) dir:", SILVER_OPENALEX_DIR)
print("Reports dir :", REPORTS_DIR)
|
| Text Only |
|---|
| OpenAlex Bronze file: C:\Users\gerbe\PycharmProjects\MT\cleantech_data\bronze\openalex\topics\2025-08-09\extracted\topics.jsonl
OpenAlex Bronze bucket: 2025-08-09
Silver (OpenAlex) dir: C:\Users\gerbe\PycharmProjects\MT\notebooks\cleantech_data\silver\openalex\2025-08-09
Reports dir : C:\Users\gerbe\PycharmProjects\MT\notebooks\reports\exploration
|
2) Helpers (IO, cleaning, hashing, saving)
Description
Utility functions for streaming JSONL, text normalization, safe date parsing, and saving with Parquet→CSV.GZ fallback.
Input
A file path to JSONL/JSONL.GZ; DataFrames to persist.
Output
Python generators/frames; files saved to Silver; logs that note fallback if Parquet engine is missing.
| Python |
|---|
| def read_jsonl(path: Path, limit: Optional[int] = None) -> List[Dict[str, Any]]:
"""
Memory-conscious reader. If 'limit' is given, returns only the first 'limit' objects.
Handles .jsonl and .jsonl.gz (by extension).
"""
rows: List[Dict[str, Any]] = []
is_gz = str(path).endswith(".gz")
opener = gzip.open if is_gz else open
open_kwargs = {"mode": "rt", "encoding": "utf-8", "errors": "replace"}
with opener(path, **open_kwargs) as f:
for i, line in enumerate(f, 1):
line = line.strip()
if not line:
continue
try:
obj = json.loads(line)
if isinstance(obj, dict):
rows.append(obj)
except json.JSONDecodeError as exc:
raise RuntimeError(f"Could not parse JSON/JSONL at line {i}: {exc}") from exc
if limit and len(rows) >= limit:
break
return rows
def iter_jsonl(path: Path) -> Iterable[Dict[str, Any]]:
""" Streaming iterator over JSONL/JSONL.GZ. """
is_gz = str(path).endswith(".gz")
opener = gzip.open if is_gz else open
open_kwargs = {"mode": "rt", "encoding": "utf-8", "errors": "replace"}
with opener(path, **open_kwargs) as f:
for line in f:
line = line.strip()
if not line:
continue
try:
obj = json.loads(line)
if isinstance(obj, dict):
yield obj
except json.JSONDecodeError:
continue
def slugify(s: str) -> str:
s = (s or "").strip().lower()
s = re.sub(r"[^\w\s-]", "", s) # keep word chars, whitespace, hyphen
s = re.sub(r"\s+", "-", s) # spaces -> dashes
s = re.sub(r"-{2,}", "-", s) # collapse multiple dashes
return s.strip("-")
def sha1_hex(text: str) -> str:
return hashlib.sha1(text.encode("utf-8")).hexdigest()
def safe_to_dt(s: Any) -> Optional[pd.Timestamp]:
try:
return pd.to_datetime(s, errors="coerce", utc=True)
except Exception:
return None
def safe_save(df: pd.DataFrame, name: str) -> Path:
"""
Save under SILVER_OPENALEX_DIR. Try Parquet first; fallback to CSV.GZ.
Returns final path.
"""
base = SILVER_OPENALEX_DIR / name
try:
path = base.with_suffix(".parquet")
df.to_parquet(path, index=False)
print(f"Saved Parquet → {path.name} rows={len(df):,}")
return path
except Exception as exc:
path = base.with_suffix(".csv.gz")
df.to_csv(path, index=False, compression="gzip")
print(f"[Fallback CSV.GZ] → {path.name} rows={len(df):,} ({exc})")
return path
|
3) Language Detection (robust fallbacks)
Description
Adds lang_title/_score and lang_desc/_score using pycld3 if available, then langid, then langdetect.
Input
topics_canonical.display_name, topics_canonical.description.
Output
Language code + score columns for title and description.
Cleaning Objective
Enable language filtering and QA on text coverage; catch multilingual anomalies early.
Why data-driven
Empirical language signals guide later filtering, enrichment, and evaluation.
| Python |
|---|
| DETECTOR = None
try:
import pycld3
def _detect_lang(text: str):
t = (text or "").strip()
if len(t) < 25:
return ("unknown", 0.0)
r = pycld3.get_language(t)
if r:
return (r.language or "unknown", float(getattr(r, "probability", 0.0)))
return ("unknown", 0.0)
DETECTOR = "pycld3"
except Exception:
try:
import langid
langid.set_languages(None)
def _detect_lang(text: str):
t = (text or "").strip()
if len(t) < 25:
return ("unknown", 0.0)
code, score = langid.classify(t)
return (code, float(score))
DETECTOR = "langid"
except Exception:
try:
from langdetect import detect, DetectorFactory
DetectorFactory.seed = 0
def _detect_lang(text: str):
t = (text or "").strip()
if len(t) < 25:
return ("unknown", 0.0)
try:
return (detect(t), 1.0)
except Exception:
return ("unknown", 0.0)
DETECTOR = "langdetect"
except Exception:
DETECTOR = None
def add_lang_cols(df: pd.DataFrame, text_col: str, code_col: str, score_col: str) -> pd.DataFrame:
if DETECTOR is None or text_col not in df.columns:
print(f"Language detection skipped for {text_col} (detector={DETECTOR}).")
return df
out = df[text_col].fillna("").astype(str).map(_detect_lang)
df[code_col] = out.map(lambda x: x[0])
df[score_col] = out.map(lambda x: x[1])
vc = df[code_col].value_counts().head(10)
print(f"Lang via {DETECTOR} on '{text_col}' → top codes:")
display(vc.to_frame("count"))
return df
|
Data Notes
Detector used: langid (negative scores are expected). Title: mostly en, small tail (unknown, de, fr, …). Description: en for all 4,516.
4) Load a Sample & Peek (Schema sanity)
Description
Reads a tiny slice to validate schema and nested keys before full load.
Input
topics_path (JSONL).
Output
A normalized preview with columns like id, display_name, description, keywords, siblings, taxonomy fields, counts, dates.
Cleaning Objective
Confirm field presence/types to prevent surprises mid-pipeline.
| Python |
|---|
| sample_rows = read_jsonl(topics_path, limit=3)
print(f"Sample objects: {len(sample_rows)}")
display(pd.json_normalize(sample_rows).T)
|
|
0 |
1 |
2 |
| id |
https://openalex.org/T11881 |
https://openalex.org/T11475 |
https://openalex.org/T13445 |
| display_name |
Crystallization and Solubility Studies |
French Urban and Social Studies |
American Constitutional Law and Politics |
| description |
This cluster of papers focuses on the crystallization processes and control, including topics such as nucleation, so... |
This cluster of papers explores the intersection of territorial governance, environmental participation, and sustain... |
This cluster of papers explores the development of American political thought and history, focusing on topics such a... |
| keywords |
[Crystallization, Nucleation, Solubility, Polymorphism, Ultrasound-Assisted Crystallization, Process Analytical Tech... |
[Territorial Governance, Environmental Participation, Sustainable Development, Citizen Participation, Local Developm... |
[American founding, Constitutional government, Religious freedom, Public opinion, Separation of church and state, Pr... |
| siblings |
[{'id': 'https://openalex.org/T10275', 'display_name': '2D Materials and Applications'}, {'id': 'https://openalex.or... |
[{'id': 'https://openalex.org/T10927', 'display_name': 'Access Control and Trust'}, {'id': 'https://openalex.org/T13... |
[{'id': 'https://openalex.org/T14181', 'display_name': 'Academic Freedom and Politics'}, {'id': 'https://openalex.or... |
| works_count |
975416 |
656763 |
467988 |
| cited_by_count |
792291 |
703244 |
1823982 |
| updated_date |
2025-08-04T05:30:13.285909 |
2025-08-04T05:21:24.303694 |
2025-08-04T05:26:43.888907 |
| created_date |
2024-01-23 |
2024-01-23 |
2024-01-23 |
| ids.openalex |
https://openalex.org/T11881 |
https://openalex.org/T11475 |
https://openalex.org/T13445 |
| ids.wikipedia |
https://en.wikipedia.org/wiki/Crystallization |
https://en.wikipedia.org/wiki/Territorial_governance |
https://en.wikipedia.org/wiki/American_political_history |
| subfield.id |
https://openalex.org/subfields/2505 |
https://openalex.org/subfields/3312 |
https://openalex.org/subfields/3320 |
| subfield.display_name |
Materials Chemistry |
Sociology and Political Science |
Political Science and International Relations |
| field.id |
https://openalex.org/fields/25 |
https://openalex.org/fields/33 |
https://openalex.org/fields/33 |
| field.display_name |
Materials Science |
Social Sciences |
Social Sciences |
| domain.id |
https://openalex.org/domains/3 |
https://openalex.org/domains/2 |
https://openalex.org/domains/2 |
| domain.display_name |
Physical Sciences |
Social Sciences |
Social Sciences |
Data Notes
Sample shows expected keys and nested lists/dicts (keywords, siblings) and ISO timestamps.
5) Full Load (stream → DataFrame)
Description
Streams all JSONL records into a flat DataFrame, keeping a raw copy for audits.
Input
Entire topics.jsonl.
Output
df_raw and df_openalex_raw.
Cleaning Objective
Load everything deterministically without blowing memory.
Why data-driven
Streaming + normalization scales and preserves original fields for later inspection.
| Python |
|---|
| records: List[Dict[str, Any]] = list(iter_jsonl(topics_path))
print(f"Loaded {len(records):,} topic records from {topics_path.name}")
df_raw = pd.json_normalize(records, max_level=1)
if N_ROWS is not None:
df_raw = df_raw.head(N_ROWS)
print("Raw columns:", list(df_raw.columns))
display(df_raw.head(3))
# Keep an untouched copy for audits (mirrors your media/patent pattern)
df_openalex_raw = df_raw.copy(deep=True)
|
| Text Only |
|---|
| Loaded 4,516 topic records from topics.jsonl
Raw columns: ['id', 'display_name', 'description', 'keywords', 'siblings', 'works_count', 'cited_by_count', 'updated_date', 'created_date', 'ids.openalex', 'ids.wikipedia', 'subfield.id', 'subfield.display_name', 'field.id', 'field.display_name', 'domain.id', 'domain.display_name']
|
|
id |
display_name |
description |
keywords |
siblings |
works_count |
cited_by_count |
updated_date |
created_date |
ids.openalex |
ids.wikipedia |
subfield.id |
subfield.display_name |
field.id |
field.display_name |
domain.id |
domain.display_name |
| 0 |
https://openalex.org/T11881 |
Crystallization and Solubility Studies |
This cluster of papers focuses on the crystallization processes and control, including topics such as nucleation, so... |
[Crystallization, Nucleation, Solubility, Polymorphism, Ultrasound-Assisted Crystallization, Process Analytical Tech... |
[{'id': 'https://openalex.org/T10275', 'display_name': '2D Materials and Applications'}, {'id': 'https://openalex.or... |
975416 |
792291 |
2025-08-04T05:30:13.285909 |
2024-01-23 |
https://openalex.org/T11881 |
https://en.wikipedia.org/wiki/Crystallization |
https://openalex.org/subfields/2505 |
Materials Chemistry |
https://openalex.org/fields/25 |
Materials Science |
https://openalex.org/domains/3 |
Physical Sciences |
| 1 |
https://openalex.org/T11475 |
French Urban and Social Studies |
This cluster of papers explores the intersection of territorial governance, environmental participation, and sustain... |
[Territorial Governance, Environmental Participation, Sustainable Development, Citizen Participation, Local Developm... |
[{'id': 'https://openalex.org/T10927', 'display_name': 'Access Control and Trust'}, {'id': 'https://openalex.org/T13... |
656763 |
703244 |
2025-08-04T05:21:24.303694 |
2024-01-23 |
https://openalex.org/T11475 |
https://en.wikipedia.org/wiki/Territorial_governance |
https://openalex.org/subfields/3312 |
Sociology and Political Science |
https://openalex.org/fields/33 |
Social Sciences |
https://openalex.org/domains/2 |
Social Sciences |
| 2 |
https://openalex.org/T13445 |
American Constitutional Law and Politics |
This cluster of papers explores the development of American political thought and history, focusing on topics such a... |
[American founding, Constitutional government, Religious freedom, Public opinion, Separation of church and state, Pr... |
[{'id': 'https://openalex.org/T14181', 'display_name': 'Academic Freedom and Politics'}, {'id': 'https://openalex.or... |
467988 |
1823982 |
2025-08-04T05:26:43.888907 |
2024-01-23 |
https://openalex.org/T13445 |
https://en.wikipedia.org/wiki/American_political_history |
https://openalex.org/subfields/3320 |
Political Science and International Relations |
https://openalex.org/fields/33 |
Social Sciences |
https://openalex.org/domains/2 |
Social Sciences |
Data Notes
Loaded 4,516 topics; columns: ids, names, text, keywords, siblings, counts, dates, taxonomy.
6) Canonicalization Strategy
Description
Builds topics_canonical: stable topic_id, clean text, taxonomy IDs/names, counts, timestamps, language columns, de-duped by most recent update.
Input
df_raw (normalized fields).
Output
topics_canonical with \~24 columns, one row per topic.
Cleaning Objective
A tidy, language-aware, audit-ready table keyed by topic_id.
Why data-driven
Dedup/selection uses measurable signals (updated/created dates, lengths) and preserves provenance.
| Python |
|---|
| def extract_token_from_uri(uri: Optional[str]) -> Optional[str]:
""" 'https://openalex.org/T11881' -> 'T11881' ; '.../fields/25' -> '25' """
if not uri or not isinstance(uri, str):
return None
m = re.search(r"/([A-Za-z0-9]+)$", uri.strip("/"))
return m.group(1) if m else None
def to_int(x: Any) -> Optional[int]:
try:
if x is None or (isinstance(x, float) and math.isnan(x)):
return None
return int(x)
except Exception:
return None
def clean_text(s: Any) -> str:
s = (str(s) if s is not None else "").strip()
s = re.sub(r"\s+", " ", s)
return s
RUN_ID = str(uuid.uuid4())
def canonicalize_topics(df: pd.DataFrame) -> pd.DataFrame:
out = pd.DataFrame()
out["topic_id"] = df.get("id", pd.Series(index=df.index)).map(extract_token_from_uri)
out["topic_url"] = df.get("id", pd.Series(index=df.index)).astype(str)
out["display_name"] = df.get("display_name", pd.Series(index=df.index)).map(clean_text)
out["description"] = df.get("description", pd.Series(index=df.index)).map(clean_text)
# External IDs
out["openalex_id"] = df.get("ids.openalex", pd.Series(index=df.index)).astype(str).replace({"nan": np.nan})
out["wikipedia_url"] = df.get("ids.wikipedia", pd.Series(index=df.index)).astype(str).replace({"nan": np.nan})
# Taxonomy (domain/field/subfield)
out["domain_id"] = df.get("domain.id", pd.Series(index=df.index)).map(extract_token_from_uri)
out["domain_name"] = df.get("domain.display_name", pd.Series(index=df.index)).map(clean_text)
out["field_id"] = df.get("field.id", pd.Series(index=df.index)).map(extract_token_from_uri)
out["field_name"] = df.get("field.display_name", pd.Series(index=df.index)).map(clean_text)
out["subfield_id"] = df.get("subfield.id", pd.Series(index=df.index)).map(extract_token_from_uri)
out["subfield_name"] = df.get("subfield.display_name", pd.Series(index=df.index)).map(clean_text)
# Metrics & dates
out["works_count"] = df.get("works_count", pd.Series(index=df.index)).map(to_int)
out["cited_by_count"] = df.get("cited_by_count", pd.Series(index=df.index)).map(to_int)
out["created_dt"] = pd.to_datetime(df.get("created_date", pd.Series(index=df.index)), errors="coerce", utc=True)
out["updated_dt"] = pd.to_datetime(df.get("updated_date", pd.Series(index=df.index)), errors="coerce", utc=True)
# System/provenance
out["ingest_run_id"] = RUN_ID
out["source"] = "openalex.topics"
# Cleanups
before = len(out)
out = out.dropna(subset=["topic_id"])
after = len(out)
if before != after:
print(f"Dropped {before - after} rows missing topic_id")
# De-dup by topic_id (prefer latest updated_dt)
out = out.sort_values(["updated_dt", "created_dt"], ascending=[False, False])
out = out.drop_duplicates(subset=["topic_id"], keep="first")
# QA helpers
out["display_name_len"] = out["display_name"].str.len().fillna(0).astype(int)
out["description_len"] = out["description"].str.len().fillna(0).astype(int)
# Language
out = add_lang_cols(out, "display_name", "lang_title", "lang_title_score")
out = add_lang_cols(out, "description", "lang_desc", "lang_desc_score")
cols = [
"topic_id","topic_url","display_name","description",
"lang_title","lang_title_score","lang_desc","lang_desc_score",
"works_count","cited_by_count",
"domain_id","domain_name","field_id","field_name","subfield_id","subfield_name",
"created_dt","updated_dt",
"display_name_len","description_len",
"openalex_id","wikipedia_url",
"source","ingest_run_id",
]
return out[[c for c in cols if c in out.columns]]
topics_canonical = canonicalize_topics(df_raw)
print("topics_canonical:", topics_canonical.shape)
display(topics_canonical.head(5))
|
| Text Only |
|---|
| Lang via langid on 'display_name' → top codes:
|
|
count |
| lang_title |
|
| en |
4215 |
| unknown |
79 |
| de |
62 |
| fr |
58 |
| es |
18 |
| it |
13 |
| nl |
12 |
| da |
9 |
| pt |
8 |
| et |
7 |
| Text Only |
|---|
| Lang via langid on 'description' → top codes:
|
| Text Only |
|---|
| topics_canonical: (4516, 24)
|
|
topic_id |
topic_url |
display_name |
description |
lang_title |
lang_title_score |
lang_desc |
lang_desc_score |
works_count |
cited_by_count |
... |
subfield_id |
subfield_name |
created_dt |
updated_dt |
display_name_len |
description_len |
openalex_id |
wikipedia_url |
source |
ingest_run_id |
| 488 |
T10458 |
https://openalex.org/T10458 |
Bladder and Urothelial Cancer Treatments |
This cluster of papers focuses on the diagnosis, treatment, and management of bladder cancer, particularly urothelia... |
en |
-14.97 |
en |
-559.53 |
98312 |
1236380 |
... |
2746 |
Surgery |
2024-01-23 00:00:00+00:00 |
2025-08-04 06:06:45.191053+00:00 |
40 |
400 |
https://openalex.org/T10458 |
https://en.wikipedia.org/wiki/Bladder_cancer |
openalex.topics |
ebe6f86e-8ade-490f-b40d-95b7981d6a72 |
| 839 |
T14028 |
https://openalex.org/T14028 |
Healthcare and Venom Research |
This cluster of papers explores the therapeutic potential of bee venom and its constituent compounds, particularly m... |
en |
-35.30 |
en |
-837.38 |
77723 |
216272 |
... |
2736 |
Pharmacology |
2024-01-23 00:00:00+00:00 |
2025-08-04 06:06:45.002817+00:00 |
29 |
455 |
https://openalex.org/T14028 |
https://en.wikipedia.org/wiki/Bee_venom |
openalex.topics |
ebe6f86e-8ade-490f-b40d-95b7981d6a72 |
| 987 |
T12675 |
https://openalex.org/T12675 |
Financial Reporting and Valuation Research |
This cluster of papers focuses on value-based management, economic performance measurement, and corporate valuation.... |
en |
-30.12 |
en |
-633.92 |
71836 |
409158 |
... |
1408 |
Strategy and Management |
2024-01-23 00:00:00+00:00 |
2025-08-04 06:06:44.792275+00:00 |
42 |
419 |
https://openalex.org/T12675 |
https://en.wikipedia.org/wiki/Value-based_management |
openalex.topics |
ebe6f86e-8ade-490f-b40d-95b7981d6a72 |
| 3717 |
T11920 |
https://openalex.org/T11920 |
Pulsed Power Technology Applications |
This cluster of papers focuses on the technology and applications of pulsed power, including electron beam surface m... |
en |
-11.21 |
en |
-374.55 |
14869 |
77455 |
... |
2207 |
Control and Systems Engineering |
2024-01-23 00:00:00+00:00 |
2025-08-04 06:06:44.621627+00:00 |
36 |
269 |
https://openalex.org/T11920 |
https://en.wikipedia.org/wiki/Pulsed_power |
openalex.topics |
ebe6f86e-8ade-490f-b40d-95b7981d6a72 |
| 903 |
T14388 |
https://openalex.org/T14388 |
Medieval European History and Architecture |
This cluster of papers explores the evolution and influence of medieval architecture, particularly focusing on castl... |
en |
-44.18 |
en |
-700.27 |
75302 |
53317 |
... |
1204 |
Archeology |
2024-01-23 00:00:00+00:00 |
2025-08-04 06:06:44.450834+00:00 |
42 |
363 |
https://openalex.org/T14388 |
https://en.wikipedia.org/wiki/Medieval_architecture |
openalex.topics |
ebe6f86e-8ade-490f-b40d-95b7981d6a72 |
5 rows × 24 columns
Data Notes
Rows: 4,516. Title language: predominantly en; description language: all en.
7) Explode Keywords (M2M)
Description
Extracts topic↔keyword pairs with a normalized slug and original surface form.
Input
df_openalex_raw.keywords (lists).
Output
topic_keywords_m2m(topic_id, keyword_norm, keyword_orig).
Cleaning Objective
Normalize repeated tokens for search, joins, and scoring, while keeping display text.
Why data-driven
Distinct counts and DF frequencies of keywords guide retrieval and enrichment.
| Python |
|---|
| def build_topic_keywords(raw_df: pd.DataFrame) -> pd.DataFrame:
pairs: List[Tuple[str, str, str]] = [] # (topic_id, keyword_norm, keyword_orig)
for _, row in raw_df.iterrows():
tid = extract_token_from_uri(row.get("id"))
if not tid:
continue
kws = row.get("keywords") or []
if not isinstance(kws, list):
continue
for kw in kws:
if not isinstance(kw, str):
continue
kw_orig = clean_text(kw)
kw_norm = slugify(kw_orig)
if kw_norm:
pairs.append((tid, kw_norm, kw_orig))
m2m = pd.DataFrame(pairs, columns=["topic_id","keyword_norm","keyword_orig"]).drop_duplicates().reset_index(drop=True)
return m2m
topic_keywords_m2m = build_topic_keywords(df_openalex_raw)
print("topic_keywords_m2m:", topic_keywords_m2m.shape)
display(topic_keywords_m2m.head(10))
|
| Text Only |
|---|
| topic_keywords_m2m: (45154, 3)
|
|
topic_id |
keyword_norm |
keyword_orig |
| 0 |
T11881 |
crystallization |
Crystallization |
| 1 |
T11881 |
nucleation |
Nucleation |
| 2 |
T11881 |
solubility |
Solubility |
| 3 |
T11881 |
polymorphism |
Polymorphism |
| 4 |
T11881 |
ultrasound-assisted-crystallization |
Ultrasound-Assisted Crystallization |
| 5 |
T11881 |
process-analytical-technology |
Process Analytical Technology |
| 6 |
T11881 |
crystal-growth |
Crystal Growth |
| 7 |
T11881 |
pharmaceutical-crystallization |
Pharmaceutical Crystallization |
| 8 |
T11881 |
continuous-crystallization |
Continuous Crystallization |
| 9 |
T11881 |
crystal-engineering |
Crystal Engineering |
Data Notes
Pairs: 45,154; slugs are lowercase, punctuation-stripped, dash-joined.
8) Siblings (topic↔topic M2M)
Description
Builds directed edges from each topic to its sibling topics.
Input
df_openalex_raw.siblings (list of objects with id, display_name).
Output
topic_siblings_m2m(topic_id, sibling_topic_id).
Cleaning Objective
Capture topology for later graph analytics and GraphRAG.
Why data-driven
Edges are derived solely from observed relationships.
| Python |
|---|
| def build_topic_siblings(raw_df: pd.DataFrame) -> pd.DataFrame:
edges: List[Tuple[str, str]] = []
for _, row in raw_df.iterrows():
tid = extract_token_from_uri(row.get("id"))
if not tid:
continue
sibs = row.get("siblings") or []
if not isinstance(sibs, list):
continue
for s in sibs:
sid = extract_token_from_uri(s.get("id")) if isinstance(s, dict) else None
if sid and sid != tid:
edges.append((tid, sid))
df = pd.DataFrame(edges, columns=["topic_id","sibling_topic_id"]).drop_duplicates().reset_index(drop=True)
return df
topic_siblings_m2m = build_topic_siblings(df_openalex_raw)
print("topic_siblings_m2m:", topic_siblings_m2m.shape)
display(topic_siblings_m2m.head(10))
|
| Text Only |
|---|
| topic_siblings_m2m: (243006, 2)
|
|
topic_id |
sibling_topic_id |
| 0 |
T11881 |
T10275 |
| 1 |
T11881 |
T13889 |
| 2 |
T11881 |
T12302 |
| 3 |
T11881 |
T10440 |
| 4 |
T11881 |
T10311 |
| 5 |
T11881 |
T12340 |
| 6 |
T11881 |
T11471 |
| 7 |
T11881 |
T11341 |
| 8 |
T11881 |
T11342 |
| 9 |
T11881 |
T10074 |
Data Notes
Edges: 243,006 (de-duplicated). Direction is topic→sibling (treat as undirected in graph if needed).
9) Taxonomy (Domains, Fields, Subfields)
Description
Emits compact reference tables for domain/field/subfield IDs and names.
Input
topics_canonical taxonomy columns.
Output
domains_ref, fields_ref, subfields_ref.
Cleaning Objective
Provide clean lookup tables to join/crosstab efficiently.
Why data-driven
Refs are learned from actual data, not hard-coded lists.
| Python |
|---|
| def build_taxonomy(df: pd.DataFrame) -> Tuple[pd.DataFrame, pd.DataFrame, pd.DataFrame]:
domains = (df[["domain_id","domain_name"]]
.dropna(subset=["domain_id"]).drop_duplicates()
.rename(columns={"domain_id":"id","domain_name":"name"})
.reset_index(drop=True))
fields = (df[["field_id","field_name","domain_id"]]
.dropna(subset=["field_id"]).drop_duplicates()
.rename(columns={"field_id":"id","field_name":"name"})
.reset_index(drop=True))
subs = (df[["subfield_id","subfield_name","field_id","domain_id"]]
.dropna(subset=["subfield_id"]).drop_duplicates()
.rename(columns={"subfield_id":"id","subfield_name":"name"})
.reset_index(drop=True))
return domains, fields, subs
domains_ref, fields_ref, subfields_ref = build_taxonomy(topics_canonical)
print("domains_ref :", domains_ref.shape)
print("fields_ref :", fields_ref.shape)
print("subfields_ref:", subfields_ref.shape)
display(domains_ref.head(10))
display(fields_ref.head(10))
display(subfields_ref.head(10))
|
| Text Only |
|---|
| domains_ref : (4, 2)
fields_ref : (26, 3)
subfields_ref: (252, 4)
|
|
id |
name |
| 0 |
4 |
Health Sciences |
| 1 |
2 |
Social Sciences |
| 2 |
3 |
Physical Sciences |
| 3 |
1 |
Life Sciences |
|
id |
name |
domain_id |
| 0 |
27 |
Medicine |
4 |
| 1 |
14 |
Business, Management and Accounting |
2 |
| 2 |
22 |
Engineering |
3 |
| 3 |
12 |
Arts and Humanities |
2 |
| 4 |
23 |
Environmental Science |
3 |
| 5 |
11 |
Agricultural and Biological Sciences |
1 |
| 6 |
30 |
Pharmacology, Toxicology and Pharmaceutics |
1 |
| 7 |
33 |
Social Sciences |
2 |
| 8 |
26 |
Mathematics |
3 |
| 9 |
31 |
Physics and Astronomy |
3 |
|
id |
name |
field_id |
domain_id |
| 0 |
2746 |
Surgery |
27 |
4 |
| 1 |
2736 |
Pharmacology |
27 |
4 |
| 2 |
1408 |
Strategy and Management |
14 |
2 |
| 3 |
2207 |
Control and Systems Engineering |
22 |
3 |
| 4 |
1204 |
Archeology |
12 |
2 |
| 5 |
2308 |
Management, Monitoring, Policy and Law |
23 |
3 |
| 6 |
1105 |
Ecology, Evolution, Behavior and Systematics |
11 |
1 |
| 7 |
2728 |
Neurology |
27 |
4 |
| 8 |
3003 |
Pharmaceutical Science |
30 |
1 |
| 9 |
2202 |
Aerospace Engineering |
22 |
3 |
Data Notes
Domains: 4, Fields: 26, Subfields: 252.
10) QA Slices & EDA
Description
Null coverage, description-length stats, and top domain/field/subfield aggregations; language distributions.
Input
topics_canonical.
Output
Printed summaries/dataframes for quick human QA.
Cleaning Objective
Detect coverage gaps, outliers, and skew that might require rules.
| Python |
|---|
| def null_coverage(df: pd.DataFrame) -> pd.DataFrame:
return (df.isna().mean().rename("null_frac").to_frame()
.assign(non_null_frac=lambda x: 1 - x["null_frac"])
.sort_values("null_frac", ascending=False))
print("Canonical rows:", len(topics_canonical))
display(null_coverage(topics_canonical).head(20))
desc_len_summary = topics_canonical["description_len"].describe(percentiles=[0.25,0.5,0.75,0.9,0.95]).to_frame("description_len")
display(desc_len_summary)
def top_groups(df: pd.DataFrame, group_col: str, k: int = 15):
grp = (df.groupby([group_col], dropna=True, as_index=False)
.agg(topics=("topic_id","count"),
works=("works_count","sum"),
cited=("cited_by_count","sum"))
.sort_values(["works","topics"], ascending=[False, False])
.head(k))
return grp
print("Top domains:")
display(top_groups(topics_canonical, "domain_name"))
print("Top fields:")
display(top_groups(topics_canonical, "field_name"))
print("Top subfields:")
display(top_groups(topics_canonical, "subfield_name"))
print("Language (title):")
display(topics_canonical["lang_title"].value_counts().head(10).to_frame("count"))
print("Language (description):")
display(topics_canonical["lang_desc"].value_counts().head(10).to_frame("count"))
|
|
null_frac |
non_null_frac |
| topic_id |
0.00 |
1.00 |
| topic_url |
0.00 |
1.00 |
| display_name |
0.00 |
1.00 |
| description |
0.00 |
1.00 |
| lang_title |
0.00 |
1.00 |
| lang_title_score |
0.00 |
1.00 |
| lang_desc |
0.00 |
1.00 |
| lang_desc_score |
0.00 |
1.00 |
| works_count |
0.00 |
1.00 |
| cited_by_count |
0.00 |
1.00 |
| domain_id |
0.00 |
1.00 |
| domain_name |
0.00 |
1.00 |
| field_id |
0.00 |
1.00 |
| field_name |
0.00 |
1.00 |
| subfield_id |
0.00 |
1.00 |
| subfield_name |
0.00 |
1.00 |
| created_dt |
0.00 |
1.00 |
| updated_dt |
0.00 |
1.00 |
| display_name_len |
0.00 |
1.00 |
| description_len |
0.00 |
1.00 |
|
description_len |
| count |
4,516.00 |
| mean |
383.54 |
| std |
72.35 |
| min |
192.00 |
| 25% |
330.75 |
| 50% |
378.00 |
| 75% |
430.00 |
| 90% |
479.00 |
| 95% |
510.00 |
| max |
828.00 |
|
domain_name |
topics |
works |
cited |
| 2 |
Physical Sciences |
1571 |
79595737 |
1029880409 |
| 3 |
Social Sciences |
1487 |
69110886 |
456769072 |
| 0 |
Health Sciences |
844 |
46865631 |
619762736 |
| 1 |
Life Sciences |
614 |
29206813 |
556886623 |
|
field_name |
topics |
works |
cited |
| 18 |
Medicine |
692 |
38667454 |
551729528 |
| 24 |
Social Sciences |
764 |
34130674 |
174061630 |
| 12 |
Engineering |
560 |
26868545 |
275617213 |
| 1 |
Arts and Humanities |
266 |
14120823 |
49066260 |
| 6 |
Computer Science |
302 |
13155685 |
146971048 |
| 2 |
Biochemistry, Genetics and Molecular Biology |
248 |
12010530 |
284829406 |
| 0 |
Agricultural and Biological Sciences |
235 |
10958538 |
122928997 |
| 13 |
Environmental Science |
202 |
9896376 |
144116583 |
| 22 |
Physics and Astronomy |
104 |
7505028 |
118302142 |
| 16 |
Materials Science |
123 |
7328878 |
120703476 |
| 3 |
Business, Management and Accounting |
146 |
6648057 |
58772091 |
| 10 |
Economics, Econometrics and Finance |
107 |
6075240 |
54959631 |
| 23 |
Psychology |
144 |
6066953 |
91163020 |
| 14 |
Health Professions |
107 |
5988827 |
37002215 |
| 5 |
Chemistry |
101 |
5417164 |
81827664 |
|
subfield_name |
topics |
works |
cited |
| 221 |
Sociology and Political Science |
224 |
9751449 |
59687942 |
| 161 |
Molecular Biology |
135 |
6461134 |
174270736 |
| 198 |
Political Science and International Relations |
118 |
6362003 |
24963096 |
| 72 |
Education |
137 |
5740594 |
27751204 |
| 73 |
Electrical and Electronic Engineering |
117 |
5696298 |
71704839 |
| 233 |
Surgery |
96 |
4708348 |
54081133 |
| 151 |
Materials Chemistry |
69 |
4433541 |
67064151 |
| 71 |
Economics and Econometrics |
79 |
4221741 |
35483020 |
| 197 |
Plant Science |
90 |
4082168 |
53236098 |
| 17 |
Artificial Intelligence |
77 |
3527534 |
49031495 |
| 103 |
General Health Professions |
50 |
3479281 |
21346642 |
| 153 |
Mechanical Engineering |
79 |
3278289 |
30943503 |
| 27 |
Biomedical Engineering |
72 |
3138035 |
50719592 |
| 204 |
Public Health, Environmental and Occupational Health |
54 |
3065979 |
32451151 |
| 132 |
Information Systems |
78 |
2989948 |
15376972 |
|
count |
| lang_title |
|
| en |
4215 |
| unknown |
79 |
| de |
62 |
| fr |
58 |
| es |
18 |
| it |
13 |
| nl |
12 |
| da |
9 |
| pt |
8 |
| et |
7 |
Data Notes
No nulls in core columns. Description length median ≈ 378 chars (95th ≈ 510). Top domains: Physical & Social Sciences; top fields include Medicine, Social Sciences, Engineering.
11) Save Silver Drafts + Audits (aligned dirs)
Description*
Persists all Silver tables to silver/openalex/<bucket>/… and writes small audit CSVs to reports/exploration.
Input
topics_canonical, topic_keywords_m2m, topic_siblings_m2m, taxonomy refs.
Output
Parquet files (or CSV.GZ fallback) + audit CSVs.
Cleaning Objective
Durable, analyzable artifacts for downstream pipelines and reviewers.
| Python |
|---|
| p_topics = safe_save(topics_canonical, f"topics_canonical_{len(topics_canonical)}")
p_kw_m2m = safe_save(topic_keywords_m2m, f"topic_keywords_m2m_{len(topic_keywords_m2m)}")
p_sib_m2m = safe_save(topic_siblings_m2m, f"topic_siblings_m2m_{len(topic_siblings_m2m)}")
p_domains = safe_save(domains_ref, f"domains_ref_{len(domains_ref)}")
p_fields = safe_save(fields_ref, f"fields_ref_{len(fields_ref)}")
p_subfields = safe_save(subfields_ref, f"subfields_ref_{len(subfields_ref)}")
# Audit CSVs → same reports/exploration folder used elsewhere
(topics_canonical[[
"topic_id","display_name","domain_name","field_name","subfield_name",
"works_count","cited_by_count","lang_title","lang_desc","updated_dt"
]].head(50).to_csv(REPORTS_DIR / "openalex_topics_head50.csv", index=False))
(topic_keywords_m2m.head(200).to_csv(REPORTS_DIR / "openalex_topic_keywords_head200.csv", index=False))
(topic_siblings_m2m.head(200).to_csv(REPORTS_DIR / "openalex_topic_siblings_head200.csv", index=False))
print("Audit CSVs →", REPORTS_DIR)
print("Silver OpenAlex written to →", SILVER_OPENALEX_DIR)
|
| Text Only |
|---|
| Saved Parquet → topics_canonical_4516.parquet rows=4,516
Saved Parquet → topic_keywords_m2m_45154.parquet rows=45,154
Saved Parquet → topic_siblings_m2m_243006.parquet rows=243,006
Saved Parquet → domains_ref_4.parquet rows=4
Saved Parquet → fields_ref_26.parquet rows=26
Saved Parquet → subfields_ref_252.parquet rows=252
Audit CSVs → C:\Users\gerbe\PycharmProjects\MT\notebooks\reports\exploration
Silver OpenAlex written to → C:\Users\gerbe\PycharmProjects\MT\notebooks\cleantech_data\silver\openalex\2025-08-09
|
12) (Optional) Normalized Keyword Dictionary
Description
Creates a DF of unique keyword_norm with doc frequency and an example surface form.
Input
topic_keywords_m2m.
Output
keyword_dictionary (norm, df_count, example).
Cleaning Objective
Enable quick filtering/stopwording and build BM25/dense vocabularies.
Why data-driven
Frequency-based pruning and weighting perform better than ad-hoc lists.
| Python |
|---|
| kw_dict = (topic_keywords_m2m
.groupby(["keyword_norm"], as_index=False)
.agg(df_count=("topic_id","count"),
example=("keyword_orig","first"))
.sort_values("df_count", ascending=False))
display(kw_dict.head(30))
safe_save(kw_dict, f"keyword_dictionary_{len(kw_dict)}")
|
|
keyword_norm |
df_count |
example |
| 10049 |
globalization |
186 |
Globalization |
| 6927 |
education |
161 |
Education |
| 7827 |
epidemiology |
140 |
Epidemiology |
| 24240 |
sustainability |
140 |
Sustainability |
| 3781 |
climate-change |
132 |
Climate Change |
| ... |
... |
... |
... |
| 25570 |
treatment |
52 |
Treatment |
| 4176 |
colonialism |
52 |
Colonialism |
| 1076 |
antioxidant |
51 |
antioxidant |
| 14832 |
mental-health |
48 |
Mental Health |
| 7001 |
educational-technology |
48 |
Educational Technology |
30 rows × 3 columns
| Text Only |
|---|
| Saved Parquet → keyword_dictionary_27180.parquet rows=27,180
WindowsPath('C:/Users/gerbe/PycharmProjects/MT/notebooks/cleantech_data/silver/openalex/2025-08-09/keyword_dictionary_27180.parquet')
|
Data Notes
Rows: 27,180; top items include globalization, education, epidemiology, sustainability, climate-change.
13) Final Checks
Description
Prints the final shape snapshot of every produced table and the Silver directory.
Input
All in-memory Silver DFs.
Output
Counts for canonical, M2M, refs, and final path.
| Python |
|---|
| print("=== FINAL SNAPSHOT ===")
print("topics_canonical :", topics_canonical.shape)
print("topic_keywords_m2m :", topic_keywords_m2m.shape)
print("topic_siblings_m2m :", topic_siblings_m2m.shape)
print("domains_ref :", domains_ref.shape)
print("fields_ref :", fields_ref.shape)
print("subfields_ref :", subfields_ref.shape)
print("Silver dir :", SILVER_OPENALEX_DIR)
|
| Text Only |
|---|
| === FINAL SNAPSHOT ===
topics_canonical : (4516, 24)
topic_keywords_m2m : (45154, 3)
topic_siblings_m2m : (243006, 2)
domains_ref : (4, 2)
fields_ref : (26, 3)
subfields_ref : (252, 4)
Silver dir : C:\Users\gerbe\PycharmProjects\MT\notebooks\cleantech_data\silver\openalex\2025-08-09
|
Data Notes
topics_canonical 4,516; topic_keywords_m2m 45,154; topic_siblings_m2m 243,006; refs (4 / 26 / 252); Silver dir confirmed.